2025-11-18 10:11
近年来,赴香港、澳门高校就读大学已成为部分高考考生和家长的选择之一。目前,部分港澳高校已经开始接受2026年入学申请。
哪些港澳高校面向内地招生?
内地学生如何报考?
……
有报考意向的同学赶快来了解↓↓↓
面向内地招收本科学生的香港、澳门高校有哪些?
截至目前,可面向内地招收本科学生的香港高校有15所,澳门高校有6所,分别是:
15所香港高校
香港中文大学、香港城市大学、香港大学、香港科技大学、香港理工大学、香港浸会大学、岭南大学、香港教育大学、香港树仁大学、香港都会大学、香港演艺学院、香港珠海学院、香港恒生大学、东华学院、香港高等教育科技学院。
6所澳门高校
澳门大学、澳门理工大学、澳门科技大学、澳门旅游大学、澳门镜湖护理学院、澳门城市大学。
内地考生怎样报考香港、澳门的高校?
报考香港、澳门高校的考生必须参加当年普通高等学校全国统一招生考试,即高考。
香港高校——统招与独立招生
香港中文大学参加提前批次录取,考生统一填报高考志愿,即使在提前批次未被录取,仍可以参加后续批次的录取,进入其他内地高校。
香港珠海学院2023年起加入高考统招,在相关省份普通类本科批次录取。
香港大学、香港城市大学、香港科技大学、香港理工大学、香港浸会大学、岭南大学、香港教育大学、香港树仁大学、香港都会大学、香港演艺学院、香港恒生大学、东华学院、香港高等教育科技学院等13所高校采用独立招生方式,考生按照港校的要求提交入学申请,参加学校组织的面试,由学校根据考生高考成绩和面试表现等其他要求录取考生。
需要注意的是,凡被香港13所单招院校录取并经本人向录取院校确认就读的考生,不再参加内地高校的统一录取。
澳门高校——独立招生
澳门大学、澳门理工大学、澳门科技大学、澳门旅游大学、澳门镜湖护理学院、澳门城市大学等6所高校也采用独立招生方式。在报名时间内,学生到指定网页报名缴费,可登录澳门高校网站查看各学校具体招生要求。
部分港澳高校招生信息
香港城市大学
自2026学年起香港城市大学透过“中国内地高考单独招生”独立招收应届高考生,不参加“全国普通高等学校统一招生计划(统招)”,不占统招志愿。港城大以择优方式录取,各省市不设名额上下限。
重要日期:
2025年11月中旬,开始申请
2026年6月11日,截止申请
2026年6月下旬,上传高考成绩
2026年6月下旬至7月上旬,申请结果通知
香港城市大学网:https://www.cityu.edu.hk/mainland/
香港大学
2026年度内地本科生入学计划继续秉持多元选拔的标准,预计在全国招生。各省市不设名额上限,择优录取。
香港大学全部本科专业均面向内地招生,高考考生报考港大任意专业无文理科要求。对于采用新高考的省份,报考港大任意专业无选科要求。
除港大本科专业外,高考考生亦可报名香港大学与世界知名大学合办的联合本科课程。
根据教育部规定,参加2026年高考及港澳台联考的考生均可申请报读香港大学。港大的内地招生计划不同于内地高校统一招生机制,有其独立的报名程序。申请人须在港大内地招生官网(www.hku.hk/mainland)完成申请程序。
香港大学网:https://admissions.hku.hk/zh-hans
香港科技大学
香港科技大学采取独立招生政策,不参加“全国普通高校统一招生计划”,不占高考志愿。应届高考生(包括复读生)必须在截止日期前通过学校网上申请系统递交入学申请。申请截止日期为2026年6月10日。
选择报考志愿
了解学校所提供的本科课程及申请志愿选项
建立网上账户
通过香港科技大学网上申请系统建立申请账户,建议使用电脑端填写
填写申请表
登入申请账户填写个人资料及高考资料等,上传补充文件
递交申请
通过网上申请系统缴交申请及评审费,以确认递交申请。在申请阶段,除申请费外,申请人不需要缴交其他费用
提交高考号
须在2026年6月10日前通过网上申请系统提交高考号
填报高考成绩
2026年6月下旬高考成绩发布后,需在第一时间通过网上申请系统填报高考成绩
面试
合资格申请人将获邀参加六月底的面试,面试详情将于网上申请系统公布
录取及奖学金结果
录取结果将于面试结束后至2026年7月上旬公布,入学奖学金结果将陆续发出
香港科技大学网:https://join.hkust.edu.hk/zh-hans/publication?cn=1
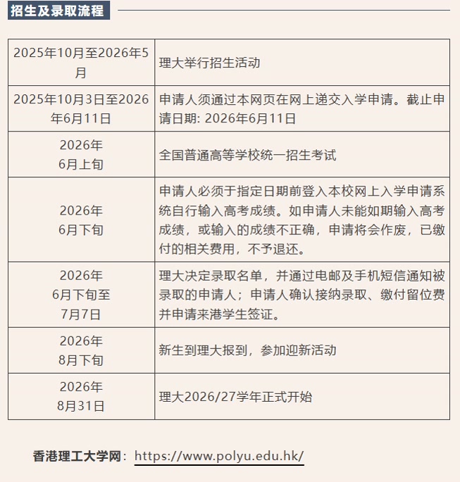
香港理工大学
香港理工大学实行自主招生,不影响学生报考内地高校。根据国家教育部与香港特别行政区教育局的协议,内地31个省市的学生均可申请来港就读。各省市并没有固定的名额分配。申请截止日期为2026年6月11日 。
澳门大学
澳门大学在内地招收高考生属于独立招生,不纳入“全国普通高校统一招生计划”,不占用高考志愿名额;考生报考及被澳大录取,不影响其内地高考志愿的投档和录取(不锁档、不提档)。
申请到澳门大学上学的高考生,可于2026年5月4日至6月26日登录该校网报系统提交申请。
报名日程

学校将根据申请人2026年高考成绩、英语成绩、志愿次序及各课程之收生名额,择优录取,无须面试。申请人可按其优先次序于网上填报最多3个课程志愿。录取次序将按填报志愿优先次序进行。
为贯彻及体现区域合作与发展的长远规划,澳大对北京市、广东省及珠海市高考考籍的应届高考学生实施加分优惠政策。
澳门大学网:www.um.edu.mo
澳门理工大学
澳门理工大学在内地属单独招生,文理科兼收,与报考内地大学并没有冲突。考生既可报考澳门理工大学,同时也可填报内地大学志愿。申请入学的考生,须参加2026年普通高等学校招生全国统一考试(普通高考),并符合国家有关赴澳门就读的规定。
录取原则:按考生报读课程(专业)及按考生普通高考总分除以所属省/市/自治区的本科第一批录取分数线,按所得的商数由高至低排列,择优录取。

澳门理工大学网:https://www.mpu.edu.mo/zh/index.php
除上述高校以外,还有部分香港、澳门等多所学校均已发布招生简章,有意报考的考生和家长可登录各学校官网查询相关招生章程,或者登录教育部阳光高考网(网址:https://gaokao.chsi.com.cn/gkzt/gagx2026)查询相关信息。
考生请注意!!!
根据教育部指示,香港高校在内地的自主招生范围包括全国三十一个省份、直辖市及自治区:上海、山西、山东、天津、内蒙古自治区、北京、四川、甘肃、吉林、安徽、江西、江苏、西藏自治区、河北、河南、青海、重庆、海南、浙江、陕西、湖北、湖南、贵州、云南、新疆维吾尔自治区、黑龙江、宁夏回族自治区、福建、广西、广东和辽宁。招生范围如有变更,将以教育部之指引为准。