近日,教育部印发《关于开展全国示范性特色学校创建的通知》,未来两年将创建体育健康类、美育类、国防教育类、依法治校类、语言文字推广应用类等五大类全国示范性特色学校。
其中,计划创建体青少年校园足球特色学校、体育传统特色学校等体育健康类学校9000所;美育类学校5000个、基地200个;国防教育类学校4000所;依法治校类学校300—400所;语言文字推广应用类学校300所。
《通知》指出,教育部将常态化开展质量监测,定期对建设效果与质量进行跟踪监测。对于不符合要求的单位,限期整改,直至退出。同时,组织全国示范性特色学校梳理总结创建成效和经验做法,提炼可复制可推广的路径模式,充分发挥示范引领作用。
了解各类示范性特色学校认定条件
体育健康类(青少年校园足球特色学校)认定办法
一、资质要求
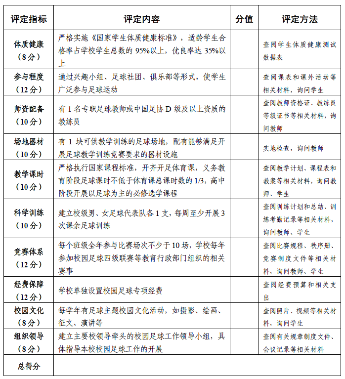
特色学校按省域内中小学总数的一定比例进行申报,各地按高中、初中和小学1:3:6的总体布局进行匹配,可适当向寄宿制学校和九年一贯制学校倾斜。申报学校必须有1名专职足球教师和1块可供教学训练的足球场地。同时,按照《体育健康类(青少年校园足球特色学校)评定指标与细则》,得分在70分及以上的具有独立学校(机构)代码的全日制普通中小学、中等职业学校均可申报特色学校。

二、建设要求
(一)坚持立德树人。坚持健康第一的教育理念,把足球作为立德树人的载体,促进学生全面发展。妥善处理学训关系,做到文化学习与足球技能共同发展。严格实施《国家学生体质健康标准》,校园足球特色学校适龄学生合格率占学校学生总数的95%以上,优良率达35%以上。
(二)推动广泛参与。足球运动纳入大课间、校运动会和课外活动。保障学生每天校内、校外各1个小时体育活动时间。做到班班踢足球、班班有球队,通过兴趣小组、足球社团、俱乐部等形式,使学生广泛参与足球运动。加快校园女子足球推广普及,推动校园男女足球优质均衡发展。
(三)强化足球师资。足球教师由能够从事足球教学的专兼职体育教师或教练员担任,生师比不高于300:1。落实专兼职足球教练员岗位,至少有1名专职足球教师或中国足协D级及以上资质的教练员。每年为足球教师、教练员提供1次师资培训机会,并予以经费保障。教学训练竞赛等活动计入工作量,在评优评先、工资待遇、职称评定、职务评聘等方面与其他学科教师享受同等待遇。
(四)保障场地器材。每所学校至少有1块可供教学训练的足球场地。学校配有能够满足开展足球教学训练竞赛要求的器材设施。
(五)提升教学质量。严格执行国家课程标准,开齐开足体育课,义务教育阶段足球课时不低于体育课总课时数的1/3,高中阶段开展以足球为主的必修选学课程。以培养兴趣爱好、掌握专项技能、形成竞技能力为导向,构建符合学生身心特点的校园足球一体化课程体系,开发足球校本课程,优化足球课堂教学结构与组织形式,满足学生足球专项化发展需求。将评价导向从教师教了多少转向教会多少,从完成课时数量转向保证教学质量。
(六)强化课余训练。建立校级男、女足球代表队各1支,每周训练至少3次,有安全、医疗等应急方案。充分利用假期组织集中训练。常年对运动员跟踪调查,加强过程性评价。鼓励与社会足球品牌青训机构等合作,邀请校外高水平教练员提供技术指导。
(七)构建竞赛体系。不断完善校内足球竞赛体系,小学三年级以上建立班级、年级代表队,每年组织校内足球班级联赛,每个班级全年参与比赛场次不少于10场。每年必须参加校园足球四级联赛等教育行政部门组织的相关赛事。
(八)设置专项经费。学校单独设置校园足球专项经费,保障足球课余训练、竞赛及带训教师或教练员的相应经费,为学生购买运动意外伤害险等。
(九)营造文化氛围。经常开展以足球为主题的校园文化活动,如摄影、绘画、征文、演讲等,动态报道足球活动、展示特色成果。
(十)加强组织领导。建立主要校领导牵头的校园足球工作领导小组,制定足球工作组织实施、教学管理、训练竞赛、运动安全防范、检查督导等方面的规章制度和工作制度,纳入学校发展规划和年度工作计划。
美育类学校认定办法
具有独立法人资格的大中小学校均可申报,根据《示范性学生艺术团建设指标》进行自评,分数达到70分以上(成果限5年内)。参与国家重大演出、展示活动,在国内外产生重大积极影响的乡镇中小学艺术团可适当降低自评分数要求。


示范性学生艺术团分为专项艺术团、综合艺术团和专业艺术团三类。团队成员为非艺术专业学生的可申报专项艺术团或综合艺术团,为艺术类专业学生(含艺术特长生)的可申报专业艺术团。
1. 专项艺术团
(1)舞蹈类,团员人数不少于30人。
(2)合唱类,团员人数不少于30人。
(3)器乐类,大型合奏乐团(含交响乐团、民族乐团、管乐团、弦乐团等)人数不少于30人;小型合奏乐团(含室内乐团、中国传统器乐组合等)人数30人以下。
(4)戏剧戏曲类(含话剧团、朗诵团、音乐剧团、戏剧戏曲团、曲艺团等),团员人数不少于20人。
(5)美术书法类(含绘画、书法、篆刻、设计和手工艺制作等),团员人数不少于30人。
(6)影视类(含摄影、影视动画和数字媒体艺术等),团员人数不少于20人。
2. 综合艺术团
须涵盖至少两类专项艺术团,各团建制要求参照专项艺术团标准执行。
3. 专业艺术团
建制要求参照专项艺术团标准执行。高校专业艺术团需结合人才培养方案开展高水平艺术创作。
美育类基地认定办法
具有独立法人资格的普通高校,依托传承项目建设情况申报,原则上每所高校申报1个基地。申报高校根据《中华优秀传统文化艺术传承基地建设指标》自评,满足基本保障要求且自评分数达到70分以上,向属地省级教育行政部门提交申报书、自评报告、建设方案等材料。
高校近年在中华优秀传统文化艺术教学改革、青年传承人才培养、濒危传承项目保护等方面有突出成效的,可适当放宽要求。



依法治校类学校(全国依法治校示范校)认定办法
一、创建对象
创建工作面向高等学校和中小学校。
二、创建要求
开展全国依法治校示范校创建工作,要突出引领性、创新性、实效性,坚持改革创新,聚焦实际问题,引导学校运用法治思维和法治方式破解难题、推进改革,发挥示范带头效应,整体提升区域学校依法治理水平。
(一)全面达标。学校在深入推进依法治校基础上,应分别达到《全国依法治校示范校创建指南(高等学校)》、《全国依法治校示范校创建指南(中小学)》规定的基本要求。
(高等学校)






(中小学)







(二)成效显著。学校应在依法治校工作中取得显著成效,切实把法治理念贯穿办学治校全过程。学校尊重师生权益,营造形成自由、平等、公正、法治的浓厚校园文化。学校负责人具有较强的法治意识,理念先进,作风民主。
(三)突出特色。学校应具有显著影响的实践经验和制度成果,形成引领性、创新性、示范性、可推广的典型工作案例。
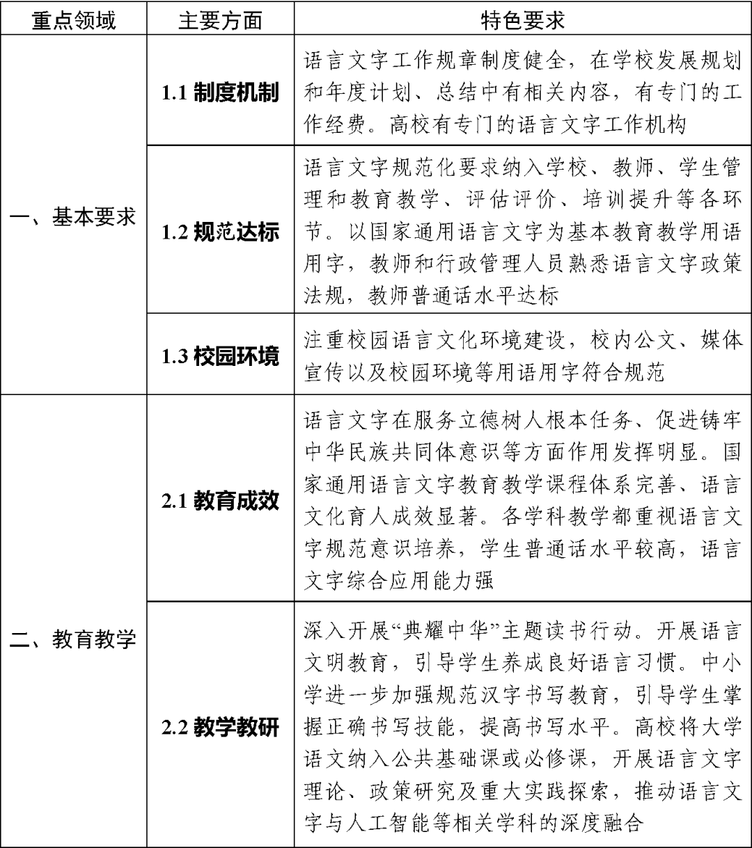
语言文字推广应用类学校认定办法
一、创建对象
创建工作面向各级各类学校,以中小学为主(创建学校总量的80%以上)。
二、创建要求
(一)聚焦核心任务。要紧紧围绕落实立德树人根本任务、促进铸牢中华民族共同体意识,聚焦推广普及国家通用语言文字、传承发展中华优秀语言文化等重点任务,将语言文字工作融入教育教学全过程。
(二)注重示范引领。要发挥语言文字在教育教学、推广普及、文化传承、合作交流等方面的特殊作用,探索形成可复制、可推广、可借鉴的特色经验或有效模式,进一步夯实学校语言文字工作基础阵地。
(三)强化基础支撑。各级教育行政部门要充分认识语言文字工作的重要意义,强化组织领导,建立长效工作机制,在政策、经费、项目等方面给予支持,为学校语言文字工作创造条件。要推动示范性特色学校形成具有显著影响的实践经验和制度成果,整体提升区域学校语言文字工作质量。
创建工作按照《语言文字推广应用类学校创建指南》执行。参与创建的学校须在符合创建指南“基本要求”的基础上,在其他一个或几个方面有显著特色和突出成效。


*体育健康类(体育传统特色学校)和国防教育类学校创建工作,将由教育部会同有关部门另行发文部署。
