近期,多地疾控部门发布提示,因诺如病毒、轮状病毒等多种病原体引起的急性感染性腹泻进入发病高峰期。
此外,我国多地进入流感高发期,其中H3N2流感病毒活动较为活跃。
与此同时,秋冬季是呼吸道疾病高发季节,不少婴幼儿“中招”呼吸道合胞病毒,出现上呼吸道感染症状,部分患儿还进展为支气管炎、肺炎等。
诺如病毒
感染性腹泻是幼儿最易发生的肠道疾病之一。在秋冬季,尤其以轮状病毒、诺如病毒等病毒性感染居多。中国疾控中心提醒,近期诺如病毒感染进入高发期。
作为引起急性胃肠炎常见的病原体之一,诺如病毒感染在每年10月到次年3月多发。
从临床表现看,诺如病毒感染剂量低,发病时间快,一般潜伏期为24到48小时。
感染后主要表现为胃肠道症状,如恶心、呕吐、发热、腹痛、腹泻。儿童的呕吐更明显一些,成人腹泻为主,少数人可能会有发烧。
诺如病毒感染呈现自限性特点,目前并没有针对性的抗病毒药物,一般以对症支持治疗为主要应对措施,但对幼儿、老年人等高危人群,要防范脱水等并发症。
如果呕吐不明显,可以口服补液盐。如果患者有严重的呕吐,不能够进食或者饮水,需要到医院静脉补液。大部分人群经过对症处理多数会在2~3天的时间,症状完全缓解彻底治愈。如果症状轻的,一般可以缩短疗程,免疫功能低下的人群比如有严重的基础疾病,有血液系统或者实质脏器的肿瘤,应用免疫抑制剂,这部分人群病程会延长。
特别需要注意的是,诺如病毒具有聚集性发病的特点,因此学校和托幼机构等集体单位为重点防控场所。
轮状病毒
与诺如病毒类似,轮状病毒感染同样容易引发腹泻。
两岁以下幼儿是轮状病毒感染的高风险人群,这类病毒可反复感染。
感染后轻症表现为水样便腹泻、发热和呕吐等症状。
专家提醒,诺如病毒、轮状病毒等均主要通过粪-口途径传播,一旦食用了被诺如病毒污染的食物或饮用了被污染的水,接触患者排泄物或者呕吐物污染的环境或者器具就有机会被传染。同时,气溶胶经呼吸道传播也是传染诺如病毒的途径。
接种轮状病毒疫苗是预防儿童感染的有效手段,能显著降低感染风险和减轻发病后的严重程度。
专家提醒,孩子出现呕吐等症状时,应在医生指导下使用止吐或者止泻药物;注意多次补水,可以通过补液盐等补充电解质,同时要避免吃过多食物进一步刺激孩子肠胃,加剧呕吐症状;如果症状持续或加重,尤其是出现发热、腹痛等,应立即去医院就诊。
流感病毒
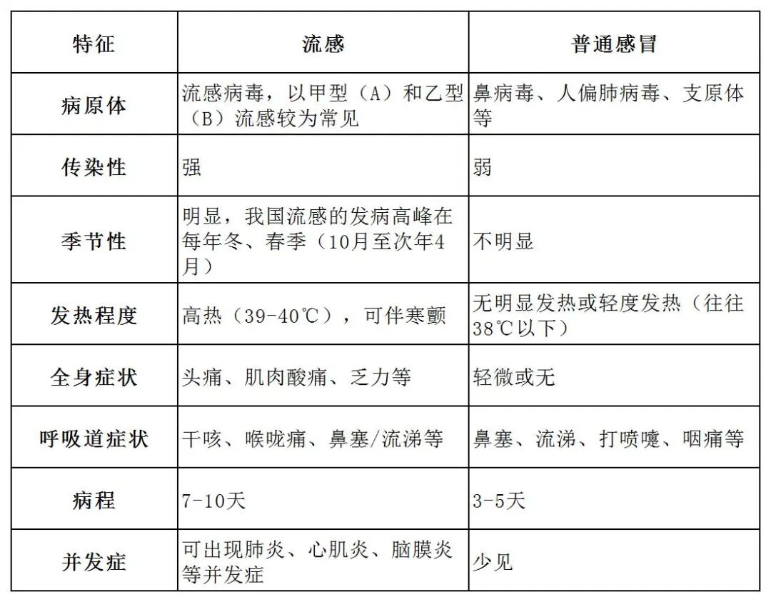
H3N2流感是由甲型H3N2流感病毒引起的急性呼吸道传染病,属于季节性流感的常见类型之一。
主要通过感染者说话、打喷嚏和咳嗽等产生的呼吸道飞沫传播,也可经口腔、鼻腔、眼睛等黏膜直接或间接接触感染。在密闭或通风不良且人群密集的场所,可能通过气溶胶的形式发生传播。
潜伏期通常为1-3天,主要以发热、头痛、肌肉关节酸痛起病,体温可达39-40℃,常有咽喉痛、干咳、鼻塞、流涕等,可有畏寒、寒战、乏力、食欲减退等全身症状。

人群普遍易感,尤其是老年人、儿童、孕妇、患有慢性基础疾病(如心肺疾病、糖尿病、免疫抑制等)的人,感染后病情可能更重,需重点防护。
冬春季是急性呼吸道传染病的高发季节。接种疫苗是预防传染病最有效、最经济的手段。
呼吸道合胞病毒
呼吸道合胞病毒是引发急性呼吸道感染的常见病原体,婴幼儿、老年人和免疫功能低下者为易感人群。
该病毒主要通过咳嗽、打喷嚏及亲密接触(如拥抱、亲吻)传播,感染初期常表现为上呼吸道症状,包括打喷嚏、鼻塞、发热等。
呼吸道合胞病毒有两大特点:
杀伤力强:几乎所有儿童在2岁前都感染过呼吸道合胞病毒。
传染力强:呼吸道合胞病毒的传染力约为流感的2.5倍,主要通过呼吸道飞沫和接触传播,极易在托幼机构、学校或家庭聚会等人群密集处扩散。
呼吸道合胞病毒感染的潜伏期通常为2-8天,早期症状与普通感冒相似。
轻度症状:鼻塞、流涕、咳嗽、喉咙痛、伴或不伴发热、声音嘶哑等。
重度症状:
呼吸系统症状:咳嗽加重、喘息、呼吸急促、三凹征(呼吸时胸骨、锁骨上、肋间隙凹陷)、鼻翼扇动或呻吟等。
喂养困难:婴儿吃奶减少或异常哭闹。
精神状态:烦躁不安、嗜睡、昏迷等。
感染后的应急处理
轻症患者(咳嗽、流鼻涕)可居家休息,多饮水、避免疲劳,一般7~10天即可自愈。
若出现呼吸急促、呼吸困难、持续高烧等症状,应及时就医,以免延误治疗。
监制丨刘 波
签审丨王晓霞
审核丨李晓忆
编辑丨李 彦
来源丨中国新闻社、中国新闻网、
央视新闻客户端、健康中国、中国之声

