视觉中国致歉
长安街知事微信公众号 | 记者 李治宏

2025-11-22 22:42 语音播报

时事
进入
长安街知事
看更多
+ 订阅

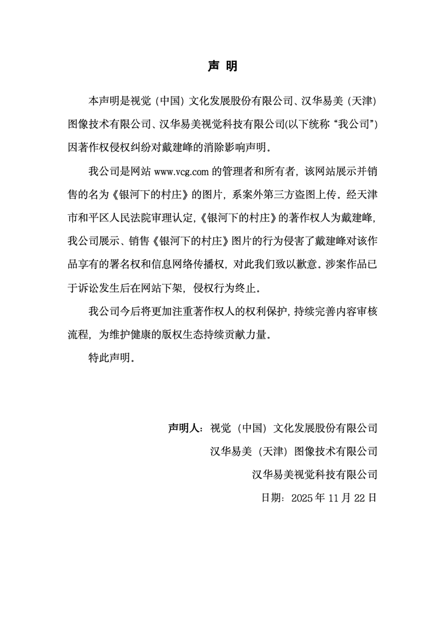
11月22日,视觉(中国)文化发展股份有限公司等三家公司(以下简称为“视觉中国”),在视觉中国官网联合发布“关于戴建峰起诉视觉中国等三公司著作权纠纷案消除影响声明”。

声明称,视觉中国管理的网站展示并销售的名为《银河下的村庄》的图片,系案外第三方盗图上传。经天津市和平区人民法院审理认定,《银河下的村庄》的著作权人为戴建峰。视觉中国展示、销售《银河下的村庄》图片的行为侵害了戴建峰对该作品享有的署名权和信息网络传播权,对此我们致以歉意。涉案作品已于诉讼发生后在网站下架,侵权行为终止。

声明称,公司今后将更加注重著作权人的权利保护,持续完善内容审核流程,为维护健康的版权生态持续贡献力量。

图片

2023年8月,摄影师戴建峰发文称,他在公众号使用了自己的摄影作品,却被视觉中国告知侵权并被索赔。戴建峰表示,这些作品从未上传过视觉中国图库,也没有和视觉中国进行过合作。

同年10月,天津市和平区人民法院对戴建峰与视觉中国等三家公司著作权权属、侵权纠纷一案立案审理。经过两年诉讼,该案近日作出一审判决。

今年11月20日,戴建峰发微博称,法院一审判决认为,由视觉中国签约供稿人周某盗用戴建峰作品并违规上传的《银河下的村庄》构成侵权,应赔偿戴建峰15000元并消除影响;视觉中国销售戴建峰的另外148张照片不构成侵权。


编辑:郭涛

打开APP阅读全文
APP内打开