上海成立新国企,详情公布
长安街知事微信公众号

2025-11-23 16:02 语音播报

时事

10月17日,上海市政府批复同意组建上海国茂控股有限公司。近日,这家新国企已经正式注册成立。

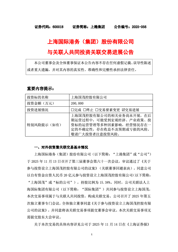
11月21日,上海国际港务(集团)股份有限公司(简称上港集团)发布公告:公司于11月13日召开了董事会会议,审议通过了有关议案,同意公司出资20亿元人民币参与投资设立上海国茂控股有限公司(简称上海国茂),持股比例为15.38%。

公告披露,11月20日,上海国茂的工商注册登记手续已完成,并取得了上海市市场监督管理局颁发的《营业执照》,注册资本为130亿元,注册地位于上海市普陀区。

图片

目前,上海国茂股权结构为:上海国际集团有限公司出资30亿元,持股23.08%;上港集团出资20亿元,持股15.38%;东方国际、光明食品等其他多家上海市国资监管企业或其指定主体合计出资80亿元,持股61.54%。

图片

公告显示,上海国贸的经营范围很广泛,包含港口经营、燃气经营、生物质燃气生产和供应、互联网信息服务、以自有资金从事投资活动、创业投资(限投资未上市企业)、投资管理、企业总部管理、信息咨询服务 (不含许可类信息咨询服务)、贸易经纪、国内贸易代理、货物进出口、技术进出口等多个领域。

11月14日,上海市政府批准同意:郑元湖任上海国茂董事长,罗东原任上海国茂总裁。

图片
郑元湖 资料图

公开资料显示,郑元湖出生于1966年7月,浙江乐清人,此前担任东浩兰生(集团)有限公司党委书记、董事长。

【启航】国泰君安证券副总裁罗东原: 金融助力碳市场发展和“双碳”目标实现-上海环境能源交易所
罗东原 资料图

罗东原出生于1968年11月,此前担任国泰海通证券副总裁。


编辑:葛书润

打开APP阅读全文
APP内打开