老年人免费滑雪引热议,高风险运动该不该有“年龄限”?
北京日报客户端 | 记者 张宇 实习生 孙俊瑜

2025-12-12 11:31 语音播报

热点

坐过山车、滑雪、攀岩......这些年轻人参与较多的“刺激”运动,现在也出现了老年人的身影。近日,河北张家口一家滑雪场面向65岁及以上人群推出免费滑雪政策,引发网友热议。有人质疑这是商家的“营销噱头”,也有人力挺老人有选择运动方式的权利。

具有一定风险的运动该为老人敞开大门吗?还是要设置年龄“门槛”?记者发现,目前游泳、滑雪、攀岩和滑翔伞等运动领域,都或隐或显地在为老人年龄设限。专业人士提醒,老人参与风险运动不能光凭热情,还是要依据身体状况开展,以免陷入法律纠纷。

调查1:免费入场前必须买保险

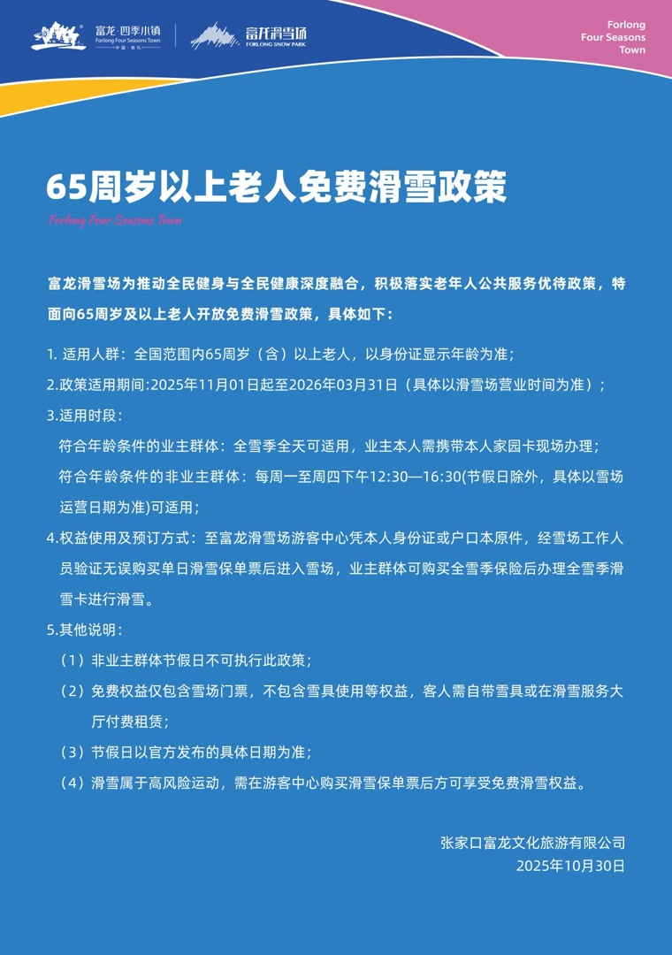
“事实上,这项优惠政策并不是今年才突然冒出来的。”引发网友热议的“政策”出自张家口富龙滑雪场,该雪场品牌策划部一位工作人员告诉记者,该政策2019年起推出,至今已实施7年。

工作人员表示,免费不等于无前提——所有享受免费政策的群体都必须在入场前购买保险,费用为20元;其他正常购票的游客,雪票中则已包含保险。

“‘保险’是滑雪出现意外时的重要保障,尤其是对于老人而言,不买保险不能进场是硬性要求。”富龙滑雪场客服中心一位工作人员表示,老人凭本人身份证或户口本原件,经工作人员验证无误后缴纳保险费用,还需自备雪具或付费租赁。

雪场公告。

我们的初衷是鼓励更多人群享受冰雪运动的乐趣。”富龙滑雪场品牌策划部工作人员说,“没有滑雪运动基础的老人,可以购买雪场公开课,滑雪教练会提供基础培训,另外,滑雪场设置了初级、中级和高级道,滑雪技巧等级不够,是不允许去中高级道的。”

富龙滑雪场曾公开一组数据:2023年滑雪总人次约45万,其中65岁以上老人占比接近3%,约1.3万人次,平均每天都有20至30人次。不过该滑雪场也表示,来滑雪的老人并不多,很少有毫无经验的老人被免费政策吸引而来,来的大多是具备一定滑雪经验的老人。

在某社交媒体上,关于富龙滑雪场推出老人免费滑雪政策的帖文引发网友留言达1万多条,且呈现明显分化。

部分网友认为,随着年龄增长,老人伤筋动骨的风险会明显增加,“‘老当易撞’,洗个澡都要防滑,还上雪场滑?不应鼓励老人冒险”;还有部分网友则认为,不能用刻板印象限制老人选择运动的自由,“到过滑雪场就会发现,喜欢滑雪的退休大爷大妈并不少见。”

记者查询发现,张家口其他滑雪场也有推出针对老年群体的优惠政策,包括滑雪半价或免费。

调查2:除了年龄“门槛”还有其他设限

具有一定风险的运动,该不该为老人设置年龄“门槛”?记者咨询了本市一些滑雪场、游泳馆、攀岩馆和滑翔伞俱乐部等不同类型、不同风险程度的运动机构。

调查发现,本市京郊11家滑雪场均未针对老人设置年龄限制,但工作人员普遍态度谨慎。不太建议老人来滑雪,毕竟岁数大了,万一磕了碰了的。部分滑雪场还会提醒老人尽量避免参与。

八达岭和静之湖等滑雪场的工作人员表示,主要担心高龄人群有摔倒风险,如果决定前来滑雪,建议提前评估身体状况,并购买相应保险。也有部分滑雪场相对宽松,军都山滑雪场、万科石京龙滑雪场表示没有年龄限制,是否参与由滑雪者自行判断,不过雪场也强调,高龄滑雪风险更高。

记者又随机咨询了本市多家游泳馆,发现年龄“门槛”较为隐蔽,“藏”在部分规定里。两家游泳馆明确表示,需要提供健康证明,其中一家“酷鲨游泳健身俱乐部”要求,60岁以上老人要提供医院开具的“无不宜游泳疾病”的证明;另一家“健龙森俱乐部”则要求,70岁以上老人需提交体检报告,包括心电图和血压情况,确保身体指标稳定才能入场。也有游泳馆虽未设限,但要采取现场身体评估和签订免责协议的方式,日光清城游泳中心规定“60岁以上虽可入场,但家属要签署免责协议,主要是怕发生突发情况,得确保家属知情。

相比之下,攀岩馆的态度更为灵活。“根据身体情况,没问题的话,可以尝试一下。一家攀岩馆工作人员说。

在极限运动领域,对参与人员的限制最为严格。记者查询发现,滑翔伞俱乐部普遍设定65岁为年龄上限,即便低于这一年龄,教练也需进行现场身体状况评估。

“对于一时兴起的老人,年龄‘门槛’可能浇灭他们刚刚燃起的运动兴趣。”一位游泳教练告诉记者,“关心年龄设限的以爱好者、发烧友居多,他们往往退休前就长时间参与某项运动,也有着较为丰富的经验,退休后对运动仍保持热情,年龄‘门槛’的设定的确影响了他们的运动权。”

人物:滑雪游刃有余的75岁“钟爷爷”

“滑雪场里的年轻人都叫我钟爷爷。”今年75岁的钟铀是一位资深滑雪爱好者,退休前是北京化学试剂研究所的高级工程师。钟铀十五六岁时就在什刹海冰场喜欢上了滑冰,而真正接触滑雪是1999年北京石京龙滑雪场刚刚建成的时候,“那时候滑雪还是一项时髦运动,没有今天这么普及。”

正在滑雪的钟铀。

2017年,退休后的钟铀回到老家成都生活,滑雪热情丝毫未减。如今,身体状态好的时候,他能做到周一到周五满勤打卡:早上8点前出门,先骑单车15分钟,再坐半小时地铁,随后换乘19分钟的高铁,最后打车抵达都江堰市一处大型滑雪场。

虽然长途跋涉,但钟铀乐此不疲。到雪场滑上3个小时左右,每天吃饭香,睡觉也香。滑雪就是为了身体健康,多活几年。钟铀坦言自己“尝到滑雪的甜头了”。

当被问到工作人员知道您的年龄后会不会劝阻时,钟铀笑着说,刚知道我的岁数时,他们会感到震惊,不建议我滑雪。不过这种劝阻通常只是一开始。我在北京渔阳滑雪场就拿到了高级雪道证,看到我有证,他们也就放心了。

谈到滑雪的老年群体,钟铀说,老年人滑雪其实比大家想象的要更普遍。北京有个银发滑雪团,最大的84岁,相较而言,我75岁都不能算大的。老人热爱滑雪代表了一种积极向上的生活态度,也体现着老人更加多元、丰富的生活方式选择。”

钟铀滑雪时像个小伙子。

这确实是一项门槛比较高、风险比较高的运动。滑雪就像杂技,需要靠长时间练习,不能靠本能反应。”虽然自己在滑雪场上游刃有余,但钟铀还是提醒老人要理性,“不是年纪大了、想试试就能上雪道,经济条件允许是一方面,更为重要的是身体状况得好,最好有专业教练指导。

采访中,钟铀也向记者强调,自己只是“个案”,不能代表多数老人。去年,钟铀就在滑雪场被一个年轻小伙子从后方撞倒,导致锁骨骨折。虽然不是我自己的问题,但这说明滑雪场里风险是一直存在的,这些风险对于老人而言会被放大。

提示:免责协议不是商家的万能免责牌”

“设定年龄限制,如果其目的是合理控制经营风险、保障消费者人身安全,而非无故剥夺特定群体的消费机会,且该限制与高风险运动的特性(如对身体素质、反应能力的要求)存在合理关联,就不违法。”北京福茂律师事务所合伙人张志友律师表示,如果商家将年龄作为唯一排除标准,且无法证明该标准与运动安全存在必然的因果联系,则有年龄歧视之嫌。

商家是否有权要求参与高风险运动的老人提供“健康证明”?张志友表示,对商家而言,这是其履行安全保障义务的重要一环,有助于商家初步判断老人是否适合参与。而对老人来说,也是对自身安全负责的体现,能促使老人及其家属正视潜在的健康风险,避免因不自知而引发意外。

“但免责协议的效力有限,不能成为商家的万能免责牌。”张志友认为,并不是老人签了免责协议,就免除商家因未尽到安全保障义务而应承担的责任。例如,如果因场地设施缺陷、设备维护不当、安全提示不足、救援不及时等过错导致事故,即使签了免责协议,商家仍需依法赔偿。

如何在参与高风险运动时避免法律纠纷?张律师建议从四方面入手,做好事前防范。

一是如实、全面向商家告知身体状况,包括病史(特别是心脑血管、骨骼关节、高血压等疾病)和运动经验等。

二是认真阅读并理解商家提供的风险告知书、安全须知等材料,确保知晓运动的潜在风险、设备的正确使用方法等。

三是明晰自甘风险的法律含义。理解一旦参与,即视为自愿接受该运动固有的、在商家充分告知且无过错情况下的风险。这意味着,商家已尽到安全保障义务,而因自身失误或运动固有风险导致的损害,索赔难度较大。

四是保留相关证据。妥善保管门票、签署的协议、健康证明、沟通记录等。一旦发生意外,这些是明确责任的重要依据。

建议:第一步先做身体检查 别追求速度难度

滑雪教练“脆皮小刘”(网名)表示,老人参与运动问题的关键不在年龄,而在于身体状况与准备是否充分。“对于没有滑雪基础的老人,应根据每年的定期体检,确认心血管与关节状况,这是上雪场前的第一步。如果平时完全没有锻炼习惯,临时起意来滑雪,风险很高。”

“即便身体素质不错,没有滑雪基础的老人一定要在专业教练指导下学习,千万不要自行尝试。要穿齐护具——护腕、护臀、头盔缺一不可。同时,要学会安全的摔跤方式。”

对于原本就有滑雪基础的老人,刘教练给出的首要建议是:热身要做到位,而且必须包括动态热身和静态拉伸,很多伤都是热身不足导致的。此外,滑雪过程中,老年人每天控制在两小时以内,并要观察雪况,雪面一变,风险等级就会跟着变。

至于老人该选择单板还是双板,刘教练给出了明确建议:双板对老人更友好、更稳,单板对核心力量和平衡要求更高,老年人会更容易摔跤。”路线方面,她建议老人把目标放在初级和中级雪道上,这些雪道的强度已经足够了,不用追求速度或难度。


编辑:王海萍

打开APP阅读全文
APP内打开