痤疮,俗称青春痘,是一种常见的慢性毛囊皮脂腺炎症性皮肤病,主要发生于面部、胸背部等皮脂腺丰富的区域,易导致永久性瘢痕、色素沉着等,并可能引发心理焦虑以及社交恐惧与回避等。其发病机制主要是痤疮丙酸杆菌在毛囊内过度增殖,引起免疫识别,提升局部趋化因子(如IL-8/CXCL8)水平,招募大量中性粒细胞到毛囊及周围真皮层后,释放溶酶体酶和活性氧自由基,实现杀菌的同时,也无差别地破坏周围的皮肤组织,导致毛囊壁破裂或损伤。因此,如何调控病灶部位的中性粒细胞,同时实现杀菌和抑制过度炎症,发挥中性粒细胞“双刃剑”的作用,是痤疮治疗的关键。
联合多种药物,原位透皮给药,是治疗痤疮的有效策略。近年来,微针技术作为一种微创透皮给药方式,在疾病治疗、疫苗递送、美容等领域展现出巨大潜力。然而,传统可溶微针多采用透明质酸、聚乙烯醇等水溶性高分子材料,难以有效负载和稳定释放疏水性药物,严重限制了其在多药联用治疗中的应用。
近日,清华大学深圳国际研究生院张灿阳副教授团队研发了一种可溶气泡微针贴片(DBMNPs),实现了多种亲/疏水药物的空间分隔负载与时序控制释放,成功破解了可溶微针共负载和共递送亲/疏水药物,同时实现杀菌与抑制炎症的难题。

图1.DBMNPs给药示意图
研究团队基于模板法,以透明质酸(HA)为基质材料,通过在可溶微针内部构建独特的气泡结构,为非水溶性药物提供了药物负载空间。研究团队以水溶性甘草酸二钾、非水溶性皮傲宁、微溶于水的水杨酸药物为模型药物,实现了三种药物的分区负载和时序释放。其中,水溶性甘草酸二钾负载于微针针体,非水溶性皮傲宁封装于气泡内部,微溶于水的水杨酸药物负载于微针基座。该微针表现出优异的力学特性,其平均断裂应力达到4.7MPa,皮肤刺入深度达340μm,可在刺入皮下后2min内快速溶解。

图2.DBMNPs制备及其结构与力学性能表征
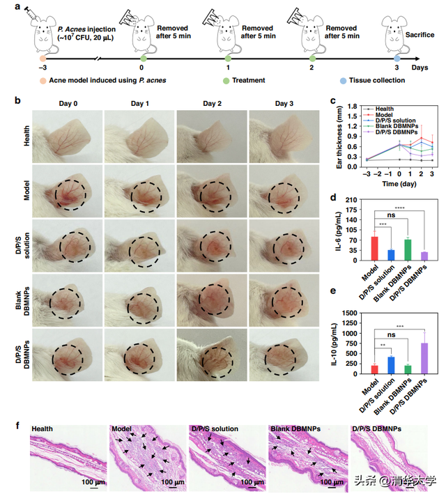
研究团队通过建立小鼠耳部痤疮模型,系统探究了其在痤疮治疗中的功效。实验结果表明,载药的DBMNPs显著优于传统外用药液组,其生物相容性良好,能够显著降低痤疮部位促炎因子IL-6,提升抑炎因子IL-10的表达,使用三天后几乎完全清了除病灶部位的痤疮丙酸杆菌,具有良好的痤疮治疗效果。

图3.DBMNPs痤疮治疗功效评价
该研究为微针技术的多功能化提供了新的思路,尤其适用于需亲疏水药物协同给药的皮肤病以及个性化医疗场景,也为其他需要多药物协同治疗的皮肤疾病提供了可行的技术路径。
研究成果以“可溶气泡微针贴片用于疏水和亲水药物的共同递送以改善寻常性痤疮的治疗”(Dissolved Bubble Microneedle Patches for Co-Delivery of Hydrophobic and Hydrophilic Drugs to Improve Acne Vulgaris Therapy)为题,于11月24日发表于《微系统与纳米工程》(Microsystems & Nanoengineering)。
清华大学深圳国际研究生院助理研究员张小朋、2023级硕士生赵晓彤和2023级博士生李以婷为论文共同第一作者,张灿阳为论文通讯作者。论文其他作者包括英国伯明翰大学教授张志兵等。研究得到国家重点研发计划项目、上海家化联合股份有限公司、国家自然科学基金、广东省创新创业团队和深圳市可持续发展专项的支持。
论文链接:
https://www.nature.com/articles/s41378-025-01079-y
来源:深圳国际研究生院