2026年北京市属公园元旦期间活动全揭秘
2025-12-30 17:40 来源:  北京号
关注

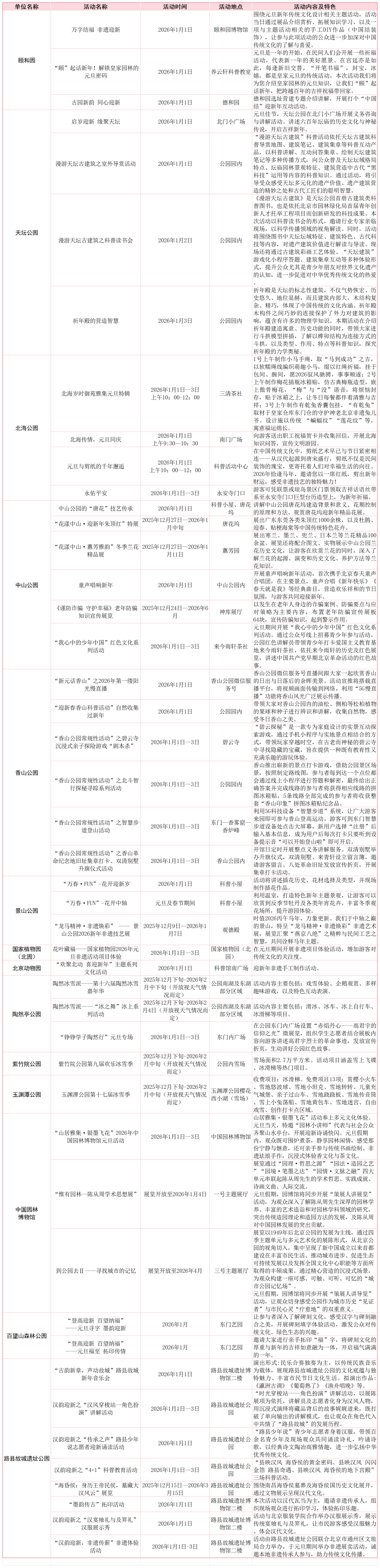
这个元旦,北京市属公园为大家准备了四十余项特色游园活动,涵盖启岁迎新、乐享冰雪、赏花送福等多元化体验,承包您的假期!

一起看看↓↓↓


图片

陶然亭公园

图片
图片
图片
图片


图片

紫竹院公园

图片
图片
图片
图片


图片

玉渊潭公园

图片
图片
图片
图片


图片

元旦期间活动速览表


图片

以上内容仅供参考

请关注各单位官方发布

获取实时动态

文明游园,共享美好时光


作者:

青春北京

打开APP阅读全文
特别声明:本文为北京日报新媒体平台“北京号”作者上传并发布,仅代表作者观点,北京日报仅提供信息发布平台。未经许可,不得转载。
APP内打开