石景山区文化中心儿童活动空间欢乐启航,快带宝贝来探索!
2026-01-01 18:44 来源:  北京号
关注

石景山的家长朋友们看过来!石景山区文化中心二层儿童活动空间于2026年1月1日开启试运行,专为孩子打造的童话童趣天地,实景颜值直接拉满,快带宝贝来解锁新年第一份快乐~

空间亮点直击:

1. 软萌安全游玩区:地面、墙面全做软包防护,色彩缤纷的童趣桌椅搭配可爱布景,孩子认真探索、交友,安全更有保障(小贴士:防护墙高度有限,家长需全程陪护哦)。

2. 热气球主题梦幻打卡:悬挂的热气球装置+缤纷彩绘墙,沉浸式童话场景拉满,随手一拍都是萌趣大片,定格宝贝的欢乐瞬间。

试运行小期待:

这是送给石景山娃的新年礼物,我们希望这里能成为孩子自由探索、快乐成长的小天地,也是亲子共享温馨时光的空间!也盼着家长朋友们在一层前台处留下宝贵建议,和我们一起把这个童趣空间越办越好!

温馨提示:

为守护这份快乐,保障每位孩子的安全是我们共同的责任,请家长朋友们协助遵守空间规则,共同营造一个充满欢笑、安全与尊重的童趣世界。

适用人群:6周岁以下儿童(需由家长全程陪同并监护)。

地址:北京市石景山区苹果园南路10号石景山区文化中心二层

开放时间:每周二至周日以及法定节假日早9:00至晚19:00(周一闭馆,特殊情况临时调整)。

咨询/建议热线:88741650

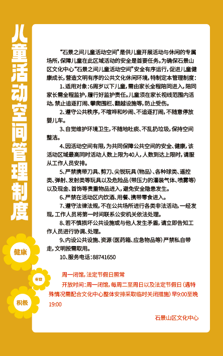
儿童活动空间管理制度:

来源:石景山文旅


作者:

北京石景山官方发布

打开APP阅读全文
特别声明:本文为北京日报新媒体平台“北京号”作者上传并发布,仅代表作者观点,北京日报仅提供信息发布平台。未经许可,不得转载。
APP内打开