清华课题组合作揭示细胞骨架调控植物根向重力性的新机制
2026-01-02 11:29 来源:  北京号
关注

植物能够感知并响应地球重力,并以此调节自身生长方向与形态,这一过程对维持其正常生长发育至关重要。其中,根的向重力性确保根系能够向地生长、深入土壤,为植物提供稳固的支撑并高效获取水分和养分,是植物适应陆地环境的关键机制。尽管已有研究明确了根冠小柱细胞中淀粉体沉降介导的重力感知机制,但根的中柱细胞如何调控向重力性反应仍不清楚。同时,微丝骨架在向重力性反应多个环节发挥作用,现有研究却主要集中于其调控淀粉体沉降这一环节,微丝骨架在向重力性其他过程中的功能仍有待深入探索。

12月23日,清华大学生命科学学院陈浩东课题组和兰州大学生命科学学院钱东课题组合作在《美国国家科学院院刊》发表题为“拟南芥驱动蛋白KCH3和KCH7通过束化中柱微丝促进根向重力性”的研究论文,阐明了含有调宁蛋白同源结构域(CH)的驱动蛋白(KCH)在根向重力性中的作用机制。

研究发现,KCH通过调控根中柱细胞内微丝骨架的结构和动态,促进根尖生长素浓度梯度的建立,从而调控根的向重力性反应。该研究拓展了以往认为微丝骨架通过影响淀粉体沉降调控向重力性的认知,为全面理解微丝骨架在根向重力性中的作用提供了新见解。

KCH是植物中的一类具有CH结构域的驱动蛋白,既可结合微丝也能结合微管。拟南芥中的KCH家族包含七个成员,研究发现,KCH3与KCH7(简称KCH3/7)参与根的向重力性反应。组织表达分析显示,KCH3/7在根的中柱等组织中表达(图1)。然而,组织特异性启动子驱动的分析表明,只有在中柱特异性表达的KCH3或KCH7能够回补突变体的向重力性缺陷,表明KCH3/7调控向重力性具有中柱细胞特异性。通过结构域截短与点突回补实验进一步证明,KCH3/7的功能依赖于其CH结构域与马达结构域。机制研究表明,KCH3/7通过CH结构域介导的微丝成束功能,调控中柱微丝的形态与动态周转(图2)。

图1.KCH3/7在中柱中调控根的向重力性反应
图2.KCH3/7束化微丝促进中柱微丝的动态周转

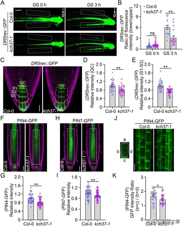
在根中柱中,PIN家族的生长素转运蛋白对引导生长素从地上部“源”向根尖“库”的流动起决定性作用。随后,生长素沿侧根冠、表皮和皮层细胞向基部流动,以“倒喷泉”模式到达过渡区和伸长区,这一过程对根的向重力性弯曲及侧根形成至关重要。KCH3/7的功能缺失扰乱中柱中多种PIN蛋白的丰度和极性定位,破坏生长素在中柱的运输,降低根尖静止中心与根冠小柱细胞中的生长素积累,并抑制重力刺激引发的生长素重新分布(图3),最终延缓根的向重力性弯曲反应。

图3.KCH3/7功能缺失减弱了生长素向根冠运输以及重力刺激下生长素的不对称分布

综上所述,该研究表明KCH3/7通过调控根中柱细胞中微丝的成束和动态周转,影响根尖生长素积累及向重力性响应过程中的生长素侧向不对称分布,进而调控向重力性(图4)。值得注意的是,陈浩东课题组此前发现,小立碗藓中的同源蛋白KCHb/GTRC突变可使其原丝体生长方向由向上转变为向下,但该蛋白的CH结构域本身对其向重力性并非必需。与此形成鲜明对比的是,拟南芥KCH3/7的功能实现不仅依赖马达结构域,还需要其CH结构域的参与。这一差异凸显了该类蛋白在调控向重力性方面的功能在不同物种间发生了显著演化。该研究的发现极大地拓展了对KCH蛋白功能的理解,并深入揭示了细胞骨架在调控生长素分布与向重力性信号转导中的新机制。

图4.KCHs调控拟南芥根向重力性的机制模型

兰州大学生命科学学院2020级博士生牛颖芝、2023级博士生陈书源和清华大学生命科学学院博士后邓兆国为论文共同第一作者。兰州大学生命科学学院教授钱东和清华大学生命科学学院副教授、清华-北大生命科学联合中心研究员陈浩东为论文共同通讯作者。研究得到国家自然科学基金委、甘肃省科学技术厅和农业农村厅以及清华大学等单位的资助。

论文链接:

https://doi.org/10.1073/pnas.2517012122

来源:生命学院


作者:

清华大学

打开APP阅读全文
特别声明:本文为北京日报新媒体平台“北京号”作者上传并发布,仅代表作者观点,北京日报仅提供信息发布平台。未经许可,不得转载。
APP内打开