鲁谷星空小夜校寒假托管班开启招募——
2026-01-06 14:59 来源:  北京号
关注

图片

嗨小朋友们!

快乐寒假,从这里开始!

PART.01

我们做什么?

图片

这是一次托管服务的全面升级!

我们不止于“看护”,更致力于 “思维引导+素质拓展” ,打造以 “安全守护”为基石,以 “自主自习”与“双语思维阅读”为双翼 的高质量成长赋能站!

三大承诺

✅ 安全可靠——专业团队+全时段看护+全员保险

✅ 学业引导——结构化辅导,高效完成寒假作业

✅ 素质拓展——双语阅读、主题实践、兴趣工坊,全面提升综合素养

PART.02

服务对象

图片

主要面向

辖区企业职工子女

学员年龄

小学三至六年级学生

班级规模

限额15人/班,确保精细化管理与个性化关注

PART.03

服务时间与期数

图片

服务周期

2026年1月29日 - 3月1日

(根据教育局安排微调)

开设期数

共两期,每期10个工作日(两周)

每日时间

周一至周五 8:30-17:30

(衔接家长上下班)

服务地点

鲁谷街道商务楼宇党群服务中心

(石景山区万达广场C座6层)

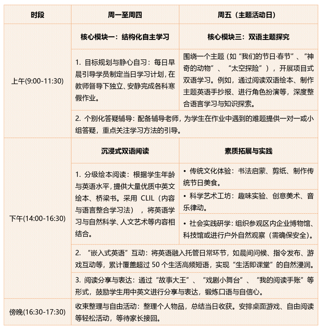
PART.04

课程安排

图片
图片

PART.05

师资与安全保障

图片

师资团队

“专业教师+大学生志愿者”组合,配备项目主管、主班老师与特长志愿者。

安全保险

场地每日安检,全员购买意外险。

后勤支持

可选营养午餐(具备配送资质),备齐学习物料与应急药品。

图片

PART.06

费用优惠及报名方式

图片

原价:900元/期

现价:750元/期

三人团报价:700元/期

一期起报,性价比超高!

名额有限,先到先得!

欢迎扫描下方二维码咨询详情并报名

图片

报名/咨询

我们期待……

✅ 完成作业,学会自主学习

✅ 爱上阅读,激发双语兴趣

✅ 动手实践,拓展综合素质

✅ 结交朋友,收获快乐成长

来源:鲁谷街道


作者:

北京石景山官方发布

打开APP阅读全文
特别声明:本文为北京日报新媒体平台“北京号”作者上传并发布,仅代表作者观点,北京日报仅提供信息发布平台。未经许可,不得转载。
APP内打开