确认三队参赛资格 中国足协开启新赛季亚冠联赛准入工作
京报体育 | 记者 李立

2026-01-23 17:22 语音播报

体育

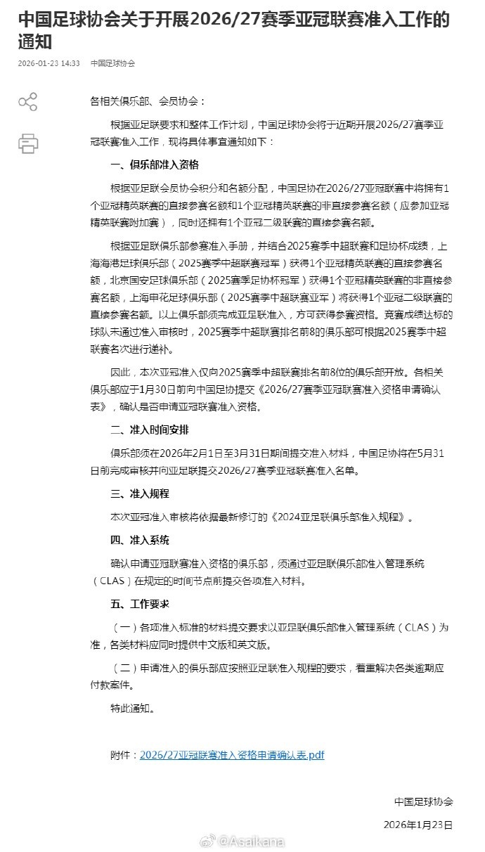
1月23日,中国足协发布通知,确认开启2026-2027赛季亚冠联赛准入工作。通知中,中国足协确认了下赛季中国足协有1+1+1个亚足联俱乐部赛事名额,上海海港、北京国安、上海申花此前已经分别获得了亚冠精英联赛、亚冠精英联赛附加赛和亚冠二级联赛的参赛资格。

根据亚冠准入规定,除处于处罚期内的山东泰山队外,其他前8名俱乐部成都蓉城、天津津门虎、浙江、云南玉昆队也可以自愿申请亚冠赛事的准入,当前序球队准入未通过时,通过准入的球队将依次递补。只有同时达成竞赛成绩并获得准入牌照的球队,才能最终代表中国参加下赛季亚冠精英联赛和二级联赛。


编辑:李立

打开APP阅读全文
APP内打开