
喧嚣城市里
总有一个角落
让时间慢下来
而旷野花园书店
便藏着这样一处角落


左手是花开的绚烂💐
右手是书页的墨香📖
绿意从书架的缝隙里生长出来
花香与墨香在空气里轻轻缠绕



最近,书店里多了一处新的角落
「史志丰台」阅读空间
让沉睡的历史与今天的花香相遇


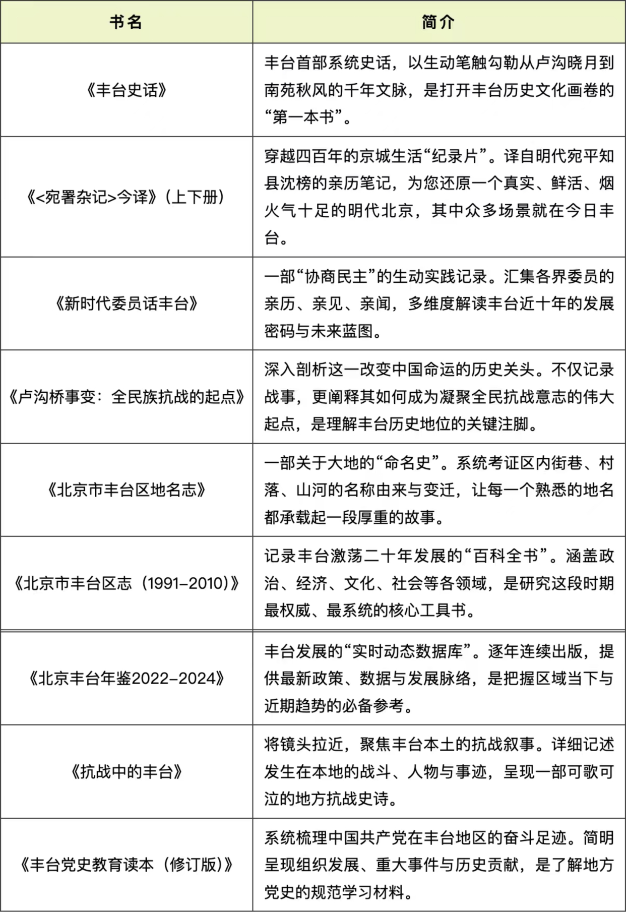
📚 一份"丰台记忆"书单预览



你可以读到《丰台史话》里的岁月流转,在《宛署杂记》中漫步四百年前的京城风物,借《新时代委员话丰台》触摸这片土地的心跳,在《卢沟桥事变》读本里,拾起一段不应被遗忘的共同记忆。还有逐年更新的《丰台年鉴》,像时光的切片,为你记录着脚下这片土地最新的模样。



选一个绿意环绕的座位
点一杯咖啡☕️
让醇香萦绕阅读时光
历史不再厚重遥远
而是在花香与咖啡香里
变得可亲、可感




不必远行,此处即旷野
来这里
读一段文字,赏一株花开
喝一杯咖啡,遇一段往事
让丰台记忆
成为你午后最惬意的陪伴

左手花香🌷右手书香📚心上旷野💕
新的一年
把书香和花香一起带回家

来源 丰台区融媒体中心
丰台时报
编辑 原梓峰