旅客注意!国航、东航发布涉中东航线退改方案
北京日报客户端 | 记者 潘福达

2026-02-28 22:24 语音播报

时事

受相关地区局势影响,2月28日,多家航司发布涉中东航线的退改方案。

据国航发布的涉及迪拜、阿布扎比、利雅得航线客票特殊处置方案的通知,为协助旅客更好地安排出行,现发布国航涉及迪拜、阿布扎比、利雅得航线进出港航班客票特殊处置方案,具体内容如下:

一、适用条件

客票同时满足以下三点:

(一)在2026年2月28日20时(含)前购买或换开产生新票号的国航999开头的客票(包括里程奖励客票);

(二)客票未使用行程涉及旅行日期为2026年2月28日(含)至2026年3月15日(含)之间迪拜、阿布扎比、利雅得进出港的国航实际承运航班和挂CA航班号的代码共享航班;

(三)在2026年2月28日0时(含)以后申请客票变更或退票(以取消客票订座时间为准)。

二、客票变更及退票规则

如您未确定新的旅行时间,请在航班计划起飞时间前联系原购票渠道、国航客服热线95583或营业网点取消客票订座,待确定新的旅行时间后,按如下规则办理客票变更或退票。

(一)客票变更

在客票有效期内,首次变更免收变更手续费,但需收取子舱位差价及淡旺季差价,再次变更需依据客票使用条件办理。

(二)退票

您在客票有效期内,可以办理未使用航段退票,免收退票手续费。已按本通知原则办理过变更的客票如申请退票需按客票使用条件办理。

(三)变更航程及签转

如您希望变更航程或承运人,建议原客票办理退票后另购新票。

国航此通知自今日起生效。

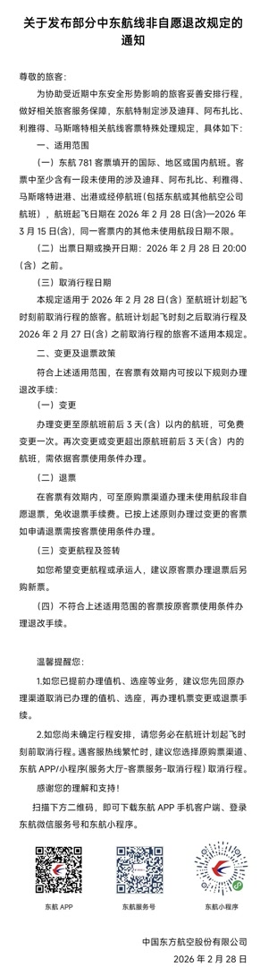
此外,2月28日晚,东航发布通知称,为协助受近期中东安全形势影响的旅客妥善安排行程,做好相关旅客服务保障,东航特制定涉及迪拜、阿布扎比、利雅得、马斯喀特相关航线客票特殊处理规定:在客票有效期内,可至原购票渠道办理未使用航段非自愿退票,免收退票手续费。

另外,记者从携程获悉,针对伊朗及中东地区局势可能对行程造成的影响,携程平台已组成专项小组,跟进事件最新动态。

酒店方面,针对2月28日17时前预订中东多国(包括伊拉克、约旦、黎巴嫩、阿联酋、叙利亚、科威特、卡塔尔、沙特阿拉伯、土耳其、巴林、伊朗、以色列、阿曼、也门),且出行日期为2月28日至3月5日的订单,平台已开启兜底保障,联合商家一起为需要退订的用户承担退订损失。携程正和各航司积极协调对接,涉及行程影响的用户可在App自助提交预约退票,携程将依据航司统一安排为用户提供挽损方案。

图片来源:“东方航空订阅号”微信公众号

快讯

编辑:匡峰

打开APP阅读全文
APP内打开