2025年“大国工匠年度人物”正式揭晓,附全名单
北京日报客户端 | 记者 骆倩雯

2026-03-02 12:20 语音播报

头版

3月2日,由中华全国总工会、中央广播电视总台联合主办,甘肃省总工会承办的2025年“大国工匠年度人物”宣传活动正式揭晓10位年度人物及40位提名人选。

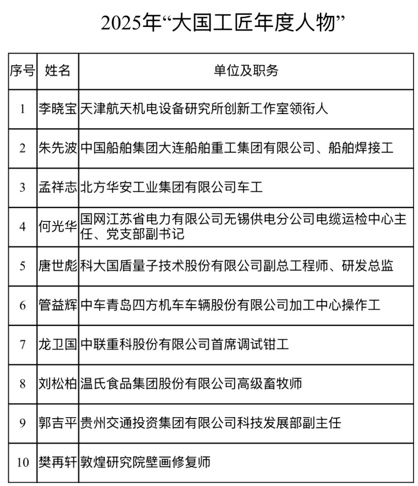
李晓宝、朱先波、孟祥志、何光华、唐世彪、管益辉、龙卫国、刘松柏、郭吉平、樊再轩光荣当选2025年“大国工匠年度人物”。他们来自航天、船舶重工、国防军工、电力、量子科技、高铁、工程机械、现代农业、交通基建、文物保护等多个领域,有的以极致匠心托举中国逐梦太空的征程,有的为远洋巨轮劈波斩浪缝制坚实铠甲,有的传承父志打磨护国利刃,有的以硬核技术破解电力行业世界级难题,有的攻坚前沿科技为国家信息安全筑盾,有的为中国高铁雕刻“膝盖”,有的精准驾驭4000吨级钢铁巨兽,有的深耕饲料研发推动养殖行业绿色转型,有的创造中国桥梁奇迹造福千家万户,有的扎根大漠40余载只为修复千年瑰宝……他们将执着专注、精益求精、一丝不苟、追求卓越的工匠精神融入国之重器,是所在领域的顶尖技能人才、发展新质生产力的坚实力量,书写了技能成才、技能报国的精彩华章。

据介绍,“大国工匠年度人物”宣传活动自2018年启动以来,已成功举办六届,先后推选出高凤林等60位大国工匠。他们立足岗位、坚守匠心、勇于创新,积极投身劳模工匠助企行等实践活动,以精湛技艺助力企业高质量发展、服务国家现代化建设。本届活动于2025年9月启动,组委会在各级工会广泛推荐基础上,于2026年1月揭晓50名入围人选,专家评审委员会从中推选出10位年度人物及40位提名人选。本届发布仪式将于今天20时在中央电视台综合频道播出。

2025年“大国工匠年度人物”名单

快讯

编辑:王琼

打开APP阅读全文
APP内打开