人大报告精华版来了,过去一年工作有哪些特点亮点
@新华社

2026-03-09 10:41 语音播报


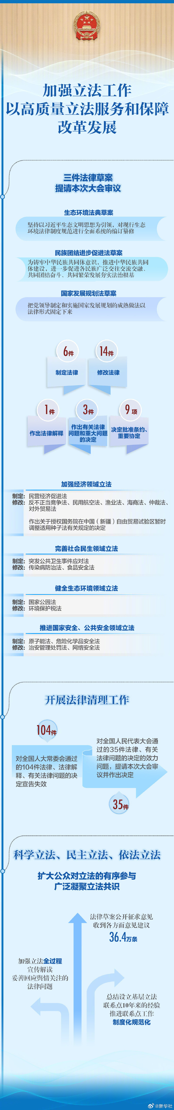
制定修改法律24件,听取审议22个监督工作报告,交办代表议案269件、建议9160件……全国人大常委会工作报告9日提请全国人代会审议。过去一年人大工作有哪些特点亮点,今后一年将完成哪些重要任务?查看要点速递

聚焦2026全国两会

编辑:高晨晨

打开APP阅读全文
APP内打开