关于2025年国民经济和社会发展计划执行情况与2026年国民经济和社会发展计划草案的报告
新华社

2026-03-14 22:17 语音播报

时事

关于2025年国民经济和社会发展计划执行情况与2026年国民经济和社会发展计划草案的报告

——2026年3月5日在第十四届全国人民代表大会第四次会议上

国家发展和改革委员会

各位代表:

受国务院委托,现将2025年国民经济和社会发展计划执行情况与2026年国民经济和社会发展计划草案提请十四届全国人大四次会议审查,并请全国政协各位委员提出意见。

一、2025年国民经济和社会发展计划执行情况

2025年是很不平凡的一年。面对多年少有的外部冲击挑战和国内两难多难问题交织叠加的复杂严峻形势,在以习近平同志为核心的党中央坚强领导下,各地区各部门坚持以习近平新时代中国特色社会主义思想为指导,全面贯彻党的二十大和二十届历次全会精神,深入落实党中央和国务院决策部署,认真执行十四届全国人大三次会议审查批准的《政府工作报告》以及2025年国民经济和社会发展计划,落实全国人大财政经济委员会审查意见,迎难而上、奋力拼搏,坚定不移贯彻新发展理念、推动高质量发展,统筹国内国际两个大局,实施更加积极有为的宏观政策,加强逆周期调节,有理有力有效开展经贸斗争,着力稳就业、稳企业、稳市场、稳预期,我国经济顶压前行、向新向优发展,全年经济社会发展主要目标任务顺利完成,“十四五”圆满收官,中国式现代化迈出新的坚实步伐。

全年经济社会发展呈现4个突出特点:一是经济韧性强。以稳夯基、以新应变、以开放聚力,全年经济在冲击挑战中展现强大韧性和蓬勃活力。经济总量达到140.19万亿元、增长5.0%。产业提质驱动外贸竞争力提升,在外部冲击下货物进出口总额增长3.8%,与190多个国家和地区进出口实现增长,高技术产品出口额增长13.2%,出口多元化成效明显。资本市场回稳回暖、交易活跃,上证综指、创业板指年内分别上涨18.4%、49.6%。二是创新突破多。人工智能、生物医药、机器人、量子科技等研发应用走在世界前列,芯片自主研发取得新突破。全社会研发经费投入实际增长9.1%、投入强度达到2.8%,每万人口高价值发明专利拥有量达16件,规模以上高技术制造业、装备制造业增加值分别增长9.4%、9.2%,我国首次跻身全球创新指数前十名。三是民生保障实。群众急难愁盼问题得到进一步解决,城镇新增就业1267万人,重点群体就业保持稳定,居民收入增长和经济增长同步,每千人口拥有执业(助理)医师数、3岁以下婴幼儿托位数分别达到3.77人、4.73个,学前一年免除保育教育费政策惠及1400万儿童,育儿补贴制度惠及3000多万婴幼儿。四是安全基础牢。粮食、能源资源和产业链供应链安全保障能力增强,重点领域风险化解取得积极进展,社会大局保持稳定。

从工作成效看,主要体现在以下十个方面。

(一)宏观政策更加积极有为,经济运行总体平稳、稳中有进。在2024年9月26日中央政治局会议部署实施一揽子增量政策基础上,2025年又接续出台实施一系列针对性举措,有力对冲了经济下行压力,稳住了宏观经济大盘,推动高质量发展取得新成效。

一是政策组合拳协同增效。适时推出稳就业稳经济推动高质量发展的若干举措,支持稳岗就业、稳定外贸、促进消费、扩大投资。发行超长期特别国债1.3万亿元、新增地方政府专项债券4.4万亿元,安排7350亿元中央预算内投资,安排5000亿元地方政府债务结存限额用于补充地方政府综合财力和扩大有效投资,发行5000亿元特别国债补充大型商业银行核心一级资本,投放新型政策性金融工具补充重点项目资本金。下调存款准备金率50个基点。下调政策利率10个基点,全年全国新发放企业贷款加权平均利率比上年下降41个基点。支持小微企业融资协调工作机制高效运行,截至2025年底新发放贷款30.4万亿元。用好结构性货币政策工具,设立债券市场“科技板”。年末广义货币供应量(​M2)余额、社会融资规模存量分别增长8.5%、8.3%。“一业一策、一企一策”加大对外贸行业企业支持力度,扩大出口信用保险承保规模和覆盖面。加快内外贸一体化发展,推进产销对接。

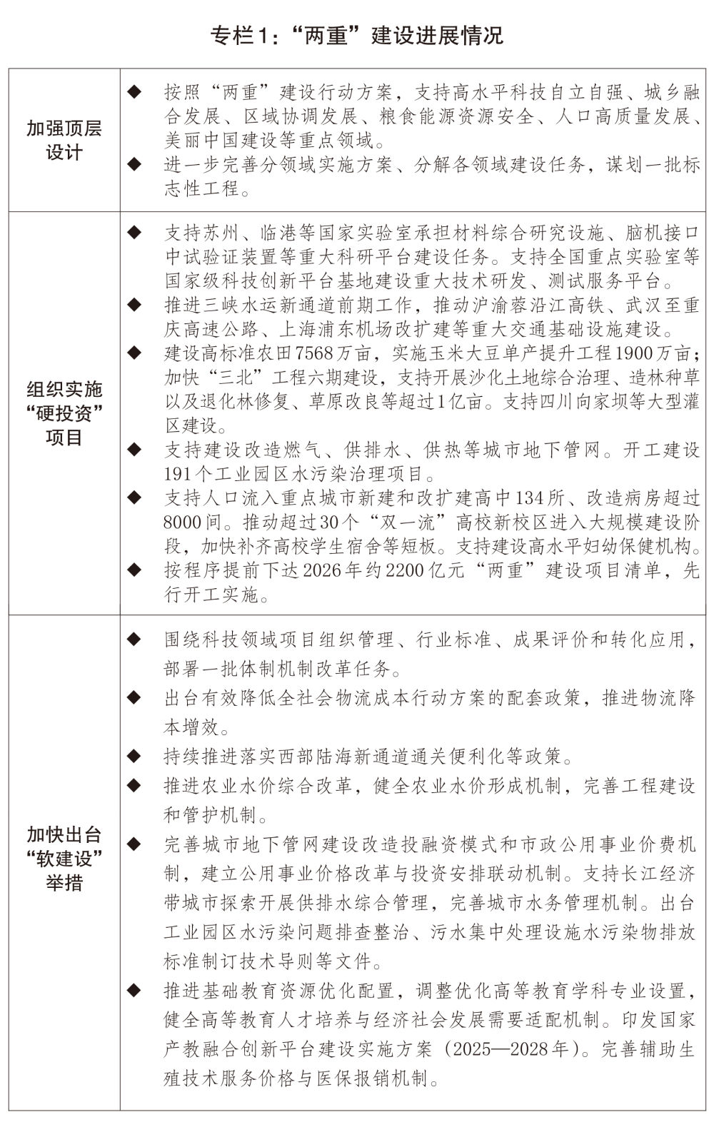
二是“两重”建设接续推进。强化“两重”性质、坚持自上而下、注重软硬结合,高质量推进国家重大战略和重点领域安全能力项目建设。加快“硬投资”项目实施,安排超长期特别国债8000亿元,支持1459个重大项目,督促加快开工建设,推动形成更多实物工作量。建立超长期贷款配套支持“两重”建设工作机制,加大项目融资支持力度。加力推进规划编制、政策制定、体制机制创新等“软建设”配套措施,完善项目投融资和价费、工程建设管理和运行管护等机制。

三是大规模设备更新和消费品以旧换新政策加力扩围。进一步细化“两新”政策体系,出台17个领域设备更新实施细则和8个领域消费品以旧换新实施方案。支持大规模设备更新资金规模增加至2000亿元,带动相关项目投资超过1万亿元,推动全国设备工器具购置投资增长11.8%。支持消费品以旧换新资金规模增加至3000亿元,超过3.6亿人次申领消费品以旧换新补贴,带动相关商品销售额超过2.6万亿元,推动限额以上单位家用电器和音像器材类、文化办公用品类、通讯器材类、家具类商品零售额分别增长11.0%、17.3%、20.9%、14.6%。

四是政策协调和预期引导有力有效。高效开展政策文件一致性评估,同步完善宏观政策取向一致性评估制度体系,推动各地建立健全省级层面评估机制,积极开展存量政策评估,不断强化政策合力。出台做好预期管理工作的政策文件,推动将预期引导贯穿政策谋划、出台、实施全过程,加强经济形势和重大政策宣传解读,积极回应热点问题。举行“高质量完成‘十四五’规划”系列主题新闻发布会,系统展现“十四五”期间发展成就。

(二)内需潜力持续释放,国内市场基础作用更加牢固。消费市场拓展、投资结构优化、流通体系增效均取得新进展。最终消费支出、资本形成总额对经济增长的贡献率分别为52.0%、15.3%。

一是消费市场扩容升级亮点纷呈。实施提振消费专项行动,社会消费品零售总额增长3.7%。汽车销量突破3440万辆,新能源汽车销量达到1649万辆、增长28.2%。降低住房贷款首付比例、个人住房公积金贷款利率,引导商业性房贷利率下降,支持提取住房公积金用于支付购房首付款。智能可穿戴设备、扫地机器人、无人机等产品消费势头良好。即时零售、直播电商等持续发展,全年网上零售额、快递业务量分别增长8.6%、13.6%。深入推动新能源汽车、绿色智能家电等下乡,乡村消费品零售额增长4.1%。开展服务消费提质惠民行动、促进健康消费专项行动,增开银发旅游列车,服务零售额增长5.5%。支持影视、动漫、舞台艺术等领域精品创作,有序延长热门文博场馆、旅游景区营业时间,支持举办“苏超”、“浙BA”、“冰超”等大众体育赛事,促进冰雪经济发展。支持首发经济,打造国货“潮牌”、“潮品”,推动全国中华老字号扩围至1450个。探索建立中小学春秋假制度。积极扩大入境消费,全年入境游客15450万人次、入境游客总花费1311亿美元,分别增长17.1%、39.2%。优化离境退税政策,离境退税商品销售额增长近一倍。

二是投资补短板调结构加力增效。统筹用好各类资金支持重点项目建设,持续优化中央预算内投资结构,扩大地方政府专项债券投向领域和用作资本金范围,指导专项债券“自审自发”地区扎实有序开展相关工作。推动“十四五”规划102项重大工程项目顺利实现规划目标任务,开工建设雅下水电等标志性工程。现代化基础设施体系建设深入推进,国家综合立体交通网“6轴7廊8通道”加速完善。规范和加强中央投资项目审批管理,提高政府投资效益。出台进一步促进民间投资发展政策措施。滚动向民间资本推介5400多个项目,涉及总投资超过3.9万亿元。加大基础设施竞争性领域向各类经营主体公平开放力度,5个新核准核电项目引入民间资本参股比例最高达20%,大渡河丹巴水电站等项目加快引入民间资本。推动基础设施领域不动产投资信托基金(REITs)扩围扩容,算力设施、城镇供热、农贸市场、城市更新、专业仓库等领域实现“首单”发行。2025年工业投资、制造业投资分别增长2.6%、0.6%。

三是现代流通体系更加完善。深入实施有效降低全社会物流成本行动,2025年社会物流总费用与国内生产总值的比率为13.9%、比上年下降0.2个百分点,首次降至14%以下。稳步推进102个现代流通战略支点城市建设,支持打造晋冀鲁豫大宗商品骨干流通走廊等,支持宁波、舟山建设大宗商品资源配置枢纽。国家物流枢纽、国家骨干冷链物流基地累计分别达到181个、105个。支持37个枢纽城市实施国家综合货运枢纽补链强链,引导形成63个铁水联运枢纽、76个公铁联运枢纽、43个陆空联运枢纽。以多式联运为突破口推进铁路货运市场化改革。

(三)科技自立自强迈出重大步伐,现代化产业体系建设持续推进。关键核心技术攻关加快推进,科技创新成果丰硕,新质生产力稳步发展。基础研究经费投入增加277亿元、增长11.1%,规模以上工业增加值实际增长5.9%。

一是国家创新体系效能不断提升。提高国家战略科技力量效能,组织实施一批重大科技项目。完善国家实验室体系,支持国家实验室建设重大科研平台,提升体系化攻关能力。提升国家重大科技基础设施规划布局、建设管理、开放运行、协同创新水平,44个设施已建成运行,推动产出“国产高性能超导磁共振成像设备”、“全超导托卡马克核聚变实验装置(EAST)创造‘亿度千秒’世界纪录”、“‘祖冲之三号’量子计算原型机领跑全球”等一批标志性成果。加强国家级科技创新平台基地建设,推动国家新兴产业创新中心加快建设,启动国家产业技术工程化中心优化重组。建设全国高校区域技术转移转化中心。充分发挥科技领军企业作用,支持企业牵头或参与国家重大科技项目,推动企业主导的产学研融通创新。

二是重点产业提质升级步伐加快。出台化解重点产业结构性矛盾促进提质升级的政策措施,综合整治“内卷式”竞争成效显现,规模以上制造业利润增长5.0%。扎实开展粗钢产量调控,加大产能减量置换力度。推动石化产业减油、增化、提质,吉林、广西、山东、广东等地一批乙烯项目建成投产,新疆塔河炼化一体化项目开工建设。从严控制氧化铝、铜冶炼、煤制甲醇等产能。加力整治新能源汽车、光伏、动力和储能电池等重点领域无序非理性竞争,强化产品质量监督管理,规范账款支付秩序,促进多晶硅、硅片、碳酸锂等产品价格止跌回升。启动实施汽车企业生产资质集团化改革。深入实施制造业卓越质量工程。全面推进长三角、环渤海、珠三角三大造船基地能力提升工程。有序释放煤炭先进产能,强化重点领域油气勘探开发。增强质量技术基础能力,推进高水平工业设计中心、计量和检验检测中心、认证中心、中试验证基地、共性技术平台建设。高质量举办中国品牌日活动。

三是新兴产业等新动能蓬勃发展。推进集成电路技术创新,集成电路产量增长10.9%,出口量、出口额分别增长17.4%、27.4%。规模以上计算机、通信和其他电子设备制造业增加值增长10.6%。工业机器人产量达77.3万套、增长28.0%。全链条支持创新药高质量发展,引导生物医药和医疗器械差异化研发,获批创新药数量增长至76款。健全低空经济发展规则规制和安全监管体系,实名登记无人机数量增长56.6%。加强低空装备关键技术攻关,因地制宜拓展农林作业、巡检应用、城市治理、低空物流等应用场景,无人机年飞行时长达4530万小时。C919和C909飞机累计交付超过200架。低轨卫星互联网星座启动密集组网发射,海南商业航天发射场初步形成常态化发射能力。北斗产业规模保持较快增长,重点行业领域基本实现北斗应用全覆盖。全球首个极地规模化新能源系统落地南极秦岭站。实施氢能、储能、新一代电池等产业创新工程和核聚变加速突破行动,加快布局量子信息、生物制造、脑机接口、原子级制造等产业。国家创业投资引导基金启动运行,设立京津冀、长三角、粤港澳3只区域基金,在人工智能、生物医药、未来能源等领域投资一批子基金和直投项目。出台加快场景培育开放和新场景大规模应用的政策措施。

四是数字经济和人工智能赋能加速。有序实施“东数西算”、5G规模化应用“扬帆”行动等工程,5G基站总数达483.8万个,千兆及以上接入速率的固定互联网宽带接入用户达2.38亿户,在用算力设施标准机架约1373万架。全国一体化算力网加速构建,算力供给、数算应用、算电协同等能力得到提升。数据领域标准体系不断健全,数据标注基地和数据产业集聚区建设加快推进。梯次培育数字产业集群,实施数字化转型工程,推进国家数字经济创新发展试验区建设,数字经济核心产业增加值占国内生产总值比重达10.5%以上。“5G+工业互联网”项目累计超过2.3万个。出台互联网平台价格行为规则,加强直播电商综合治理。人工智能自主生态加快培育,开源模型全球领先,行业高质量数据集供给持续扩大,新一代智能终端、智能体加速涌现。具身智能从技术验证加速走向落地应用。2025年底大模型日均调用量较年初增长30倍,大模型用户数超过6亿。出台深入实施“人工智能+”行动的意见以及10个领域实施意见,布局建设一批国家人工智能应用中试基地,行业赋能效应不断增强。

(四)标志性改革举措加快落地,高标准市场体系更加完善。坚持和完善社会主义基本经济制度,更好发挥经济体制改革牵引作用,全国市场的统一性和活力持续增强。

一是全国统一大市场建设向纵深推进。实施全国统一大市场建设指引,出台市场准入负面清单(2025年版),清单事项缩减至106项。深入开展市场准入壁垒清理整治行动,累计修订或废止相关文件2300余件。加快建设统一开放的交通运输市场,实施交通物流降本提质增效行动计划,市场设施联通更加高效顺畅。推动修订反不正当竞争法,出台公平竞争审查条例实施办法,开展整治滥用行政权力排除、限制竞争专项行动。持续规范地方招商引资行为,招商引资乱象得到有效遏制,地方制定实施政策的合规意识明显增强。出台健全社会信用体系的意见,构建信用修复制度,建立企业信用状况综合评价体系,全面推行以专项信用报告替代有无违法违规记录证明。全国统一电力市场体系初步建立,跨电网经营区常态化电力交易机制基本建立,电力现货市场基本覆盖全国。

二是各种所有制经济活力持续激发。完善国有经济布局优化和结构调整指引制度体系,优化国有企业分类考核评价体系,国有企业核心功能不断增强、核心竞争力不断提升。推动颁布实施民营经济促进法,做好配套制度建设。充分发挥多层次与民营企业常态化沟通交流和问题解决机制作用,用好民营经济发展综合服务平台。持续实施新时代民营经济人士培育赋能计划。持续推进“信易贷”工作,截至2025年底累计支持银行机构发放贷款41.4万亿元。深入开展金融服务能力提升工程。修订《保障中小企业款项支付条例》,依法解决拖欠企业账款问题。发布完善中国特色现代企业制度的意见。全国中小企业服务“一张网”基本建成。

三是营商环境优化提升。开展营商环境改进提升行动,着力解决惠企政策直达快享等领域卡点堵点问题。发布两批“高效办成一件事”重点事项清单,推动更多高频服务事项跨区域通办。推动健全招标投标法律制度,出台工程建设项目招标代理机构管理暂行办法、招标人主体责任履行指引。探索在招标投标领域应用人工智能大模型技术,推广远程异地评标。搭建全国招标投标移动数字证书(CA)互认网络,深化公共资源交易平台改革。依法打击招标投标违法行为。国家知识产权公共服务平台上线运行,加强涉外知识产权纠纷指导。制定《行政执法监督条例》,完善行政处罚等领域行政裁量基准。开展规范涉企行政执法专项行动。建立健全涉企收费长效监管机制,深入清理违规事项、规范收费行为。大幅下调征信服务收费标准,总体降幅超50%。发布中国营商环境发展报告(2025)。

四是重点领域改革取得新突破。在10个地区开展要素市场化配置综合改革试点。深化资本市场改革,提高长期资金权益类投资比例和规模,在科创板推出设置科创成长层等“1+6”改革举措。完善数据产权、流通交易、安全治理等制度,建立公共数据资源登记、授权运营和价格形成政策机制,支持10个地区开展数据要素综合试验区建设。深化新能源上网电价市场化改革,推动新能源上网电量全部进入电力市场、上网电价全面由市场形成。完善新能源发电就近消纳价格机制,促进绿电直连等绿色电力直接供应模式发展。修订输配电成本监审和定价办法。健全省内天然气管道运输价格机制,促进“全国一张网”建设。开展成品油管道运输、第四监管周期输配电定价成本监审。深化公用事业价格改革,推动重大水利工程水价改革,农业水价综合改革全面收官。完善教育、托育、殡葬等公共服务价格政策。发布治理价格无序竞争维护良好市场价格秩序的公告,规范企业价格竞争行为。

(五)高水平对外开放持续扩大,发展空间不断拓展。坚持以开放促改革促发展,稳步扩大制度型开放,外贸展现强大韧性,货物出口增长6.1%,引进外资降幅明显收窄,年末外汇储备规模达33579亿美元。

一是高质量共建“一带一路”取得新成效。完善金色十年共建“一带一路”高质量发展顶层设计,推进合作规划统筹管理等九大机制建设。与19个国家新签署共建“一带一路”合作规划,与中亚五国共同签署高质量共建“一带一路”行动计划。与共建“一带一路”国家货物贸易额达23.6万亿元、增长6.3%,占我国货物贸易总额比重为51.9%。成功举办第二届中欧班列国际合作论坛。全年中欧班列稳定开行2万列、增长3.2%,开行质效进一步提升;中亚班列开行1.4万列。“丝路海运”航线数量增至148条,空中丝绸之路完成航班量35万架次、增长16.5%。西部陆海新通道铁海联运班列开行路线扩大至26条。中吉乌铁路、西芒杜铁矿等标志性工程取得突破,坦赞铁路激活项目正式开工。打造首批16个中国标准海外应用试点。“小而美”民生项目稳步推进,建成36个鲁班工坊,开展1800多个合作项目支持全球南方发展。创新、数字、绿色、健康等新兴领域国际合作更加深入。强化风险防控和海外利益保护,打造廉洁示范工程。

二是进出口贸易和双向投资稳中提质。围绕发展中间品贸易、拓展绿色贸易、促进服务出口等出台一系列政策举措。货物贸易连续9个季度保持正增长,机电产品出口增长8.9%、占比首次突破六成,高端装备、风力发电机组、蓄电池等出口保持两位数增长。对非美市场出口增长10.4%。实施跨境电商出口海外仓“离境即退税”政策。服务贸易创新提升,服务出口3.6万亿元、增长14.2%。第八届进博会、第四届数贸会、第二十五届投洽会等重大经贸展会活动成功举办。开展稳外资行动,有序推动服务业扩大开放,开展电信、医疗等领域开放试点,发布鼓励外商投资产业目录(2025年版),实施鼓励外商投资企业境内再投资若干措施。外商直接投资1047亿美元,境外直接投资1457亿美元、增长1.3%。全年新设外商投资企业数量增长19.1%。统筹利用主权外贷等各类中长期外债资金支持重点项目。加强境外投资项目管理和风险防控,推进海外综合服务体系建设。

三是自主开放有序推进。扩大对最不发达国家单边开放,主动扩大进口,给予同我国建交的最不发达国家100%税目产品零关税待遇,我国自这些国家进口增长9%。积极推进落实对非洲建交国实施100%税目产品零关税举措。宣布在世界贸易组织当前和未来谈判中不寻求新的特殊和差别待遇。在北京市率先试行世界贸易组织《电子商务协定》。新增准入来自65个国家和地区的190种农食产品。对77个国家实行单方面免签或全面互免签证,对55个国家实行240小时过境免签,免签入境外国人3008万人次、上升49.5%。推动自由贸易试验区建设提质增效,复制推广上海自由贸易试验区全面对接国际高标准经贸规则77条试点措施等经验。海南自由贸易港“零关税”商品税目比例由21%提高至74%,货物贸易自由化便利化水平明显提升。创新数据跨境流动管理模式,制定汽车等行业数据跨境指引,完成浙江等7地自由贸易试验区(港)数据出境负面清单备案。

四是国际经贸合作持续深化。习近平主席在上海合作组织天津峰会提出全球治理倡议,成员国共同发表《天津宣言》,成立中国-上海合作组织能源、绿色产业、数字经济三大合作平台以及科技创新、高等教育、职业技术教育三大合作中心。坚定维护多边贸易体制,全面深入参与世界贸易组织改革,积极参与联合国、二十国集团、亚太经合组织、金砖国家等机制合作。落实数字经济和绿色发展国际经贸合作框架倡议,发布绿色矿产国际经贸合作倡议。中国-东盟自由贸易区3.0版全面完成谈判并签署升级议定书,中国-马尔代夫自由贸易协定正式生效实施,中国和格鲁吉亚自由贸易协定升级谈判顺利完成,我国累计与31个国家和地区签署24个自由贸易协定。与32个非洲国家签署共同发展经济伙伴关系协定,与刚果(布)签署早期收获安排。

(六)乡村全面振兴有序推进,新型城镇化建设更加深入。统筹推进新型城镇化和乡村全面振兴,扎实推进农业强国建设,协同强化要素投入、资源配置和机制创新,城乡融合发展步伐加快。

一是粮食等重要农产品供给保障能力稳步提升。深入实施新一轮千亿斤粮食产能提升行动,全年粮食产量再创新高、达14298亿斤。支持主产区分别实施玉米、大豆单产提升工程1700万亩、200万亩。大豆油料扩种成果持续巩固,大豆产量连续4年稳定在2000万吨以上。大力推进种业振兴行动,持续推进优质高产水稻、强筋弱筋小麦、机收籽粒玉米、高油高产大豆等生产急需品种选育,一批高产优质品种推广应用。高性能农机装备加快应用,农作物耕种收综合机械化率达到76.7%。践行大农业观、大食物观,肉蛋奶、棉糖胶、水产品等农产品生产稳定发展,实施设施农业更新改造,加快发展现代饲草产业,创新加强重要农产品和农资市场调控,“菜篮子”产品供应充足。大力发展农业社会化服务,111万个经营性服务主体年服务量超过22.9亿亩次。

二是脱贫攻坚成果持续巩固拓展。提升防止返贫致贫监测帮扶效能,脱贫县农民人均可支配收入增速持续高于全国平均水平,制定过渡期后常态化帮扶政策。加力实施以工代赈,支持建设小型劳动密集型项目7000余个,同步在重点工程项目和农业农村基础设施领域大力推广以工代赈方式,全年吸纳400余万名群众就地就近就业。实施防止返贫就业攻坚行动,脱贫人口务工规模稳定在3000万人以上。推动易地搬迁安置区融入新型城镇化和乡村振兴战略,支持人口较多的易地搬迁集中安置区发展后续产业,易地搬迁脱贫劳动力就业率达97.2%。持续开展消费帮扶“新春行动”、“金秋行动”,全年消费帮扶金额超过4500亿元。

三是乡村建设和治理水平不断提高。扎实推进农村人居环境整治提升五年行动,推动农村改厕、生活垃圾治理、生活污水处理以及村容村貌提升,农村卫生厕所普及率达77%,“村收集、镇转运、县处理”的农村生活垃圾收运处置体系覆盖行政村比例稳定保持在90%以上,农村生活污水治理率达到55%以上,农村自来水普及率达到96%。乡村水电路气信等基础设施条件大幅改善,行政村5G通达率超95%。全国具备条件的地区基本实现县乡村商业网点全覆盖。大力推进文明乡风建设,开展高额彩礼等治理,“村BA”、“村超”、“村歌”、“村晚”等文体活动精彩纷呈。农村改革持续深化,第二轮土地承包到期后再延长30年试点扎实开展,农村宅基地规范管理、集体建设用地和农村集体产权制度改革稳步推进。乡村建设金融服务水平不断提高,农村基础设施建设贷款余额约9.2万亿元。

四是新型城镇化建设扎实推进。深入实施以人为本的新型城镇化战略五年行动计划,开展新型城镇化试点,2025年末常住人口城镇化率为67.9%。农业转移人口落户渠道进一步畅通,常住地提供基本公共服务制度逐步健全。加快城镇化潜力地区产业导入,支持发展优势特色产业,因地制宜推进县城补短板建设。现代化都市圈加快培育。持续推进城市更新,完成燃气管道老化更新改造5.3万公里,建设改造各类管网15万公里,对60余万平方米早期人民防空工程开展整治,城镇老旧小区改造新开工2.7万个,改造非电网直供电小区超过1万个。

(七)区域协调发展走深走实,区域经济布局更加优化。持续推动区域协调发展战略、区域重大战略落实落细,优化重大生产力布局,支持经济大省挑大梁,各地比较优势进一步发挥。

一是区域发展协调性不断增强。三大动力源地区引领带动作用巩固提升,北京非首都功能疏解项目分批压茬推进,雄安新区当年完成投资2116亿元,北京城市副中心综合承载力不断增强,支持天津滨海新区提升先进制造研发转化能力等55条政策措施落地见效,京津冀交通、生态、科技创新、产业等领域协同发展水平持续提升;上海建设国际经济、金融、贸易、航运、科技创新“五个中心”的一批首创性改革、引领性开放措施落地实施,长三角生态绿色一体化发展示范区在科研平台建设等方面获得新一轮改革授权,跨省域医联体医师便利执业等一体化制度创新经验发布推广;“深圳-香港-广州”集群首次跃居全球创新集群首位,横琴合作区第二阶段建设44项政策举措出台实施,前海、南沙、河套开发建设实现新突破。四大板块发展均衡性稳步增强,推进西部大开发形成大保护、大开放、高质量发展的新格局,在云南瑞丽、广西钦防等沿边地区设立产业协作园区,特色优势产业加快集聚;东北全面振兴深入推进,维护国家国防、粮食、生态、能源、产业“五大安全”的能力不断增强;中部崛起战略实施取得积极成效,全国重要粮食生产基地、能源原材料基地、现代装备制造及高技术产业基地和综合交通运输枢纽“三基地一枢纽”战略定位不断夯实;东部地区现代化加快推进,福建全方位推动高质量发展取得新成效,平潭综合实验区、济南新旧动能转换起步区建设扎实推进。长江、黄河两条绿色发展带建设深入推进,长江大保护三年行动计划取得良好开局,生活污水管网补短板、工业园区水污染整治、沿江1公里化工腾退地块土壤污染治理等专项行动加快实施,长江十年禁渔成效不断巩固;黄河干支流堤防加固、排污口排查整治、城镇污水处理能力提升等工作扎实推进,钢铁、化工等重点行业用水效率持续提升。海南自由贸易港正式启动全岛封关运作,实施“一线”放开、“二线”管住、岛内自由的进出口管理制度。海洋强国建设走深走实,全年海洋生产总值约11万亿元,海洋水产品产量、船舶与海洋工程装备市场份额、海运量、海上风电累计装机规模等稳居全球首位,近岸海域水质优良比例达84.9%。

成渝地区双城经济圈建设规划纲要顺利收官,创新资源集聚和转化能力不断提升,富有特色和优势的现代化产业体系加快构建。革命老区加快振兴发展,重点城市对口合作项目涉及总投资累计超过5000亿元。边境地区城镇综合承载能力提升,边境自然村全部实现通邮,口岸经济和边境贸易加快发展。老工业城市加快转型,中德(沈阳)高端装备制造产业园和中韩(长春)国际合作示范区成为高水平对外开放重要平台。资源型地区积极探索转型发展,“十四五”采煤沉陷区综合治理面积超过320万亩,避险搬迁安置居民超过20万户。民族地区教育、医疗、就业等民生保障水平持续提升,西藏自治区成立60周年、新疆维吾尔自治区成立70周年庆祝活动成功举办。

二是区域联动发展日益深化。跨区域跨流域大通道建设深入推进,交通基础设施横贯东西、纵贯南北、通江达海的联通性支撑性不断提升。西电东送输电能力达到约3.4亿千瓦,西气东输四线建成投产。南水北调工程累计输水超850亿立方米。长江中游等城市群一体化水平稳步提高。重点区域科创产业加快融合,京津冀共同推进6条重点产业链图谱落地,长三角三省一市累计共同实施72个联合攻关项目,粤港澳三地协同推进科技成果产业转化。区域间医疗、教育等公共服务设施加快共建共享。统筹推动流域高水平保护和高质量发展,长江、黄河流域协同开展低碳技术供需对接和推广应用,深入挖掘重点流域生态价值,因地制宜发展特色优势产业。省际毗邻地区深化务实合作。

(八)群众急难愁盼问题加力解决,民生保障更加有力。抓牢办好民生实事,不折不扣落实好各项民生政策,推动民生建设更加公平、均衡、普惠、可及。

一是就业优先政策深入实施。多措并举稳定和扩大就业,全年城镇调查失业率平均值为5.2%。加大失业保险稳岗返还政策力度,实施阶段性降低失业保险、工伤保险费率政策和阶段性缓缴社保费政策,提高稳岗扩岗贷款额度,支持企业稳定就业岗位。推动重点领域、重点行业、城乡基层和中小微企业岗位挖潜扩容,扩大社会保险补贴范围,加大对企业扩岗、劳动者就业的支持力度。巩固全国就业信息资源库和全国就业公共服务平台建设,加强零工市场规范化建设。实施大规模职业技能提升培训行动,开展政府补贴性职业技能培训1100万人次,全年支持建设95个公共实训基地。加强高校毕业生、退役军人、农民工以及就业困难人员等重点群体就业帮扶,深入实施青年就业服务攻坚行动,强化劳务输入地和输出地协同开展农民工稳岗就业专项行动,实施促进残疾人就业三年行动方案。落实好创业担保贷款政策,支持返乡入乡创业。出台完善收入分配制度和促进居民增收的政策文件,深化收入分配制度改革,引导企业工资分配向技能人才倾斜,指导地方合理调整最低工资标准,健全上市公司分红激励约束机制。

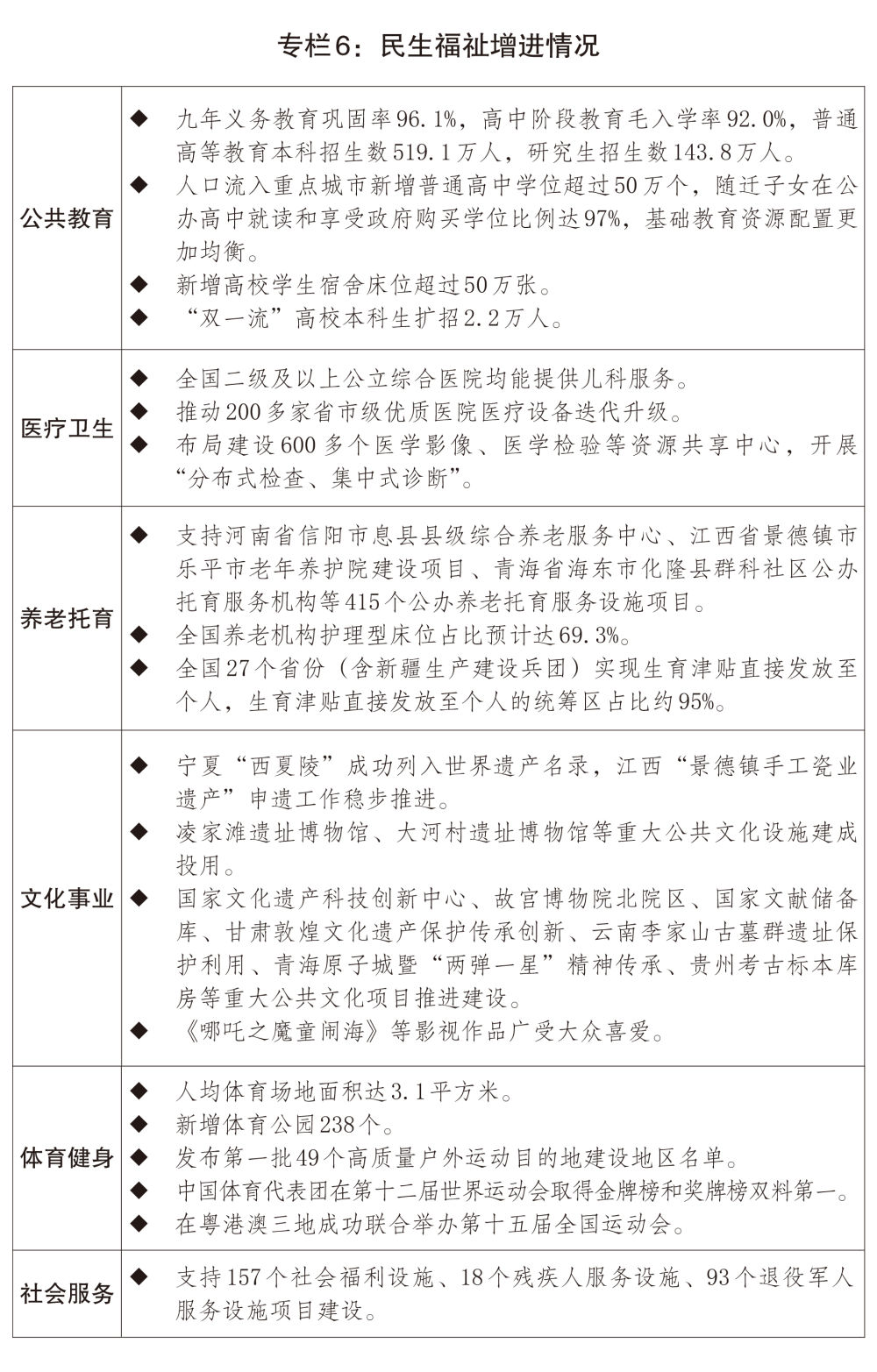
二是公共服务体系更加健全。国家基本公共服务项目基本实现城乡标准统一、制度并轨。逐步推行免费学前教育,2025年秋季学期起免除公办幼儿园学前一年在园儿童保育教育费,对民办园适龄儿童给予相应减免。建立同人口变化相协调的基本公共教育服务供给机制,以人口流入地为重点加强普通高中建设,支持“双一流”建设高校提质升级,扎实推进优质本科扩容,推动高校学科专业调整。实施医疗卫生强基工程,推进优质医疗资源向中西部等医疗资源薄弱地区有序输出、定向放大,推动医院病房改造和设备更新。加强公共卫生防控救治体系建设。积极推动中医药振兴发展。渐进式延迟法定退休年龄改革稳妥实施。促进普惠养老服务高质量发展,推进医养结合,提升养老服务机构护理能力。大力发展银发经济。以城市为单元整体推进普惠托育服务发展。全面实施育儿补贴制度,对3周岁以下婴幼儿每孩每年补贴3600元,并对补贴免征个人所得税。完善全民健身公共服务体系,建设高质量户外运动目的地,拓展全民健身空间场地。开展家政服务职业技能专项培训行动,促进家政服务业提质扩容。加强困境儿童福利保障工作,推进社会福利服务设施建设。健全退役军人保障服务体系。加大公益性殡葬设施支持力度。

三是社会保障水平持续提高。年末全国基本养老、基本医疗、失业和工伤保险参保人数分别达到10.76亿人、13.31亿人、2.49亿人和3.05亿人,企业职工基本养老保险全国统筹深入实施,基本医疗保险省级统筹稳步推进,失业、工伤保险省级统筹进一步巩固完善。按照全国总体2%的比例提高退休人员基本养老金水平,重点向养老金水平较低群体倾斜,将城乡居民全国基础养老金最低标准每人每月提高20元。在全国范围内实施个人养老金制度。城乡居民医保人均财政补助标准提高30元。落实和完善异地就医结算,全年跨省异地就医直接结算惠及3.08亿人次。优化医药集采措施,制度化常态化开展药品耗材集采。长期护理保险制度覆盖3亿人。新就业形态人员职业伤害保障试点有序扩大。加强社会救助对象认定和动态监测,深入实施分层分类社会救助。建设筹集配售型保障性住房、保障性租赁住房、公租房共计121万套(间)。推动落实水电气价格优惠政策,保障困难群众基本生活。

四是文化事业和文化产业繁荣发展。着力构建中华文明标识体系,持续推进长城、大运河、长征、黄河、长江国家文化公园建设。推动文化遗产系统性保护和统一监管。试点公共文化设施所有权和使用权分置改革,打造新型公共文化空间。出台《全民阅读促进条例》,推进书香社会建设。全年规模以上文化企业实现营业收入15.2万亿元,增长7.4%。文旅融合深入推进,文化遗产游、红色旅游、研学旅游、邮轮旅游等持续升温,全年国内居民出游65.2亿人次、居民出游花费6.3万亿元,分别增长16.2%、9.5%。动漫、游戏、影视、潮玩等文化产品和服务加速出海。

(九)经济社会发展全面绿色转型加快,生态文明建设成效显著。深入践行绿水青山就是金山银山的理念,绿色低碳转型步伐不断加快,绿色发展动能不断增强。

一是碳达峰碳中和积极稳妥推进。完善碳排放总量和强度双控制度体系,扎实开展碳排放统计核算,开展碳排放预算试编制。修订固定资产投资项目节能审查和碳排放评价办法,强化新上项目用能和碳排放源头把关。发布第二批国家碳达峰试点名单,开展第一批国家级零碳园区建设,发展以绿色能源制造绿色产品的“以绿制绿”新模式。推进绿色低碳先进技术示范项目建设。加快可再生能源发展,可再生能源装机达到23.4亿千瓦、占全国电力总装机60.1%,新增风电、太阳能发电装机容量4.3亿千瓦、占新增总装机比重80.4%,全年可再生能源发电增量首次超过全社会用电增量。优化集中式新能源发电市场报价机制。推动可再生能源绿色电力证书市场发展。新型储能装机规模达到1.36亿千瓦。积极安全有序发展核电,核准在建在运机组规模位居世界第一。稳步扩大全国碳排放权交易市场行业覆盖范围,全年累计配额成交量2.35亿吨、成交额146.3亿元。扩大全国温室气体自愿减排交易市场支持领域,全年累计成交量922万吨、成交额6.5亿元。编制重点产品碳足迹核算标准,上线国家温室气体排放因子数据库。单位国内生产总值二氧化碳排放降低5.0%,非化石能源消费占能源消费总量比重21.7%。发布《碳达峰碳中和的中国行动》白皮书。

二是污染防治和生态保护修复不断强化。深入打好污染防治攻坚战,全国地级及以上城市细颗粒物(PM2.5)平均浓度为28微克/立方米、下降4.4%,空气质量优良天数比率为89.3%;地表水达到或好于Ⅲ类水体比例为91.4%;土壤污染源头防控行动深入实施,整县推进农用地土壤重金属污染溯源和整治,开展非法倾倒处置固体废物专项整治行动、重金属环境安全隐患排查整治行动,持续推进新污染物治理。持续完善生活垃圾分类、收运、处理体系,城市垃圾无害化处理率超99%。加强大江大河和重要湖泊保护治理,推进“锰三角”污染治理、磷石膏综合治理、生活污水“厂-网-河(湖)”一体化综合治理。修编“三北”工程总体规划,三大标志性战役全面启动,深入实施重要生态系统保护和修复重大工程。完成国土绿化任务1.27亿亩。加快建设现代化国有林场。生态环境分区管控制度基本建立。深化国家生态文明试验区建设。分级分类推进美丽中国先行区建设。国家公园法颁布实施,推进以国家公园为主体的自然保护地体系建设。实施生物多样性保护重大工程,生态系统整体质量与稳定性进一步提升。推进国家生态产品价值实现机制试点建设。制定生态综合补偿实施方案。明确中央在长江、黄河干流建立统一的横向生态保护补偿机制,建立33个跨省流域横向生态保护补偿机制。成功举办2025年全国生态日主场活动。

三是全面节约战略实施成效明显。统筹推进“能水粮地矿材”一体化节约。有力有效管控高耗能高排放项目,深入实施重点领域节能降碳专项行动,加快存量项目改造升级和依规淘汰,制修订24项能效能耗强制性国家标准,扣除原料用能和非化石能源消费量后的单位国内生产总值能耗降低5.1%。建立健全农业节水增效、工业节水减排、城镇节水降损制度体系,加强再生水等非常规水利用,万元国内生产总值用水量下降4%左右。深入开展粮食节约和反食品浪费行动,强化全链条粮食减损和餐饮行业反浪费。大力发展循环经济,加快构建废弃物循环利用体系,提高资源综合利用水平,废钢铁、废有色金属等10种主要再生资源回收量超过4亿吨,大宗固体废物综合利用率超60%,主要资源产出率进一步提高。

(十)风险防范化解扎实推进,安全底板进一步筑牢。坚定不移贯彻总体国家安全观,着力夯实国家安全基础、强化重点领域安全能力,发展和安全得到更好统筹。

一是安全发展基础进一步夯实。完善省级党委和政府落实耕地保护和粮食安全责任制考核体系。出台逐步把永久基本农田建成高标准农田实施方案,聚焦东北典型黑土区和720个粮食产能提升重点县加大投入支持力度。启动实施粮食产销区省际横向利益补偿机制,扎实开展农产品成本调查,完善并落实好稻谷、小麦最低收购价政策,推动扩大稻谷、小麦、玉米、大豆完全成本保险和种植收入保险投保面积。深化粮食购销和储备管理体制机制改革,做好粮食市场调控,加强粮食仓储物流设施建设,实施粮食流通提质增效项目。加强能源产供储销体系建设,一次能源生产总量51.3亿吨标准煤。克服夏季全国电力负荷屡创历史纪录、暴雨洪涝灾害多发等多重压力,保障全国电力系统安全稳定运行,圆满完成迎峰度夏能源电力保供任务;优化煤炭、天然气生产供应,抓好能源保供中长期合同签约履约,切实保障群众温暖过冬。加力实施找矿突破战略行动,推动国内重点矿山建设,加强稀土等稀有金属产业全链条管理,深化海外矿产资源开发合作。加快建设国家储备基础设施。完善数据流通安全治理规则,完善权益保护和责任界定机制。

二是重点领域风险化解取得积极进展。地方政府债务风险化解扎实推进,发行用于置换存量隐性债务的再融资债券2万亿元,置换后平均利息成本降低2.5个百分点以上,安排8000亿元新增地方政府专项债券补充地方政府性基金财力、支持化债,超82%的融资平台实现退出,融资平台存量经营性金融债务规模下降超74%。指导商业银行通过“白名单”机制累计审批通过贷款7.6万亿元,发行专项债券支持土地储备和收购存量商品房用作保障性住房,“保交房”任务全面完成。综合运用在线修复、兼并重组、市场退出等方式推动中小金融机构改革化险,高风险机构数量大幅下降。

三是公共安全得到有效保障。聚焦重要节假日和极端天气、自然灾害等情形,全力做好重要民生商品保供稳价。切实做好防灾减灾救灾工作,加强应急物资保障。指导西藏做好定日地震灾后恢复重建,居民住房恢复重建任务全面完成。提前一年完成积石山地震灾后恢复重建。加强安全生产全过程监管,全国生产安全事故起数降低8.7%。累计完成1176家危险化学品生产企业搬迁改造任务。

四是国防动员和国防建设扎实推进。强化国防动员领域军地协调,协同开展动员能力检验评估,推动国防动员法治建设。按照经济建设贯彻国防要求,统筹加强重大项目建设和资源要素共享,加强国防交通建设。重塑人民防空行业制度体系、管理体系、标准体系,打造“阳光人防”。

2025年国民经济和社会发展计划执行情况总体较好,61项指标中,有55项指标符合预期目标,其中15个约束性指标全部完成。经济增长、绿色低碳、社会民生、安全保障等目标较好实现,创新驱动发展深入推进,数字经济核心产业增加值占比持续提高;绿色低碳转型成效明显,单位国内生产总值能耗和碳排放下降完成年度目标任务,非化石能源消费占比持续提升,主要污染物排放量继续下降;民生福祉持续增进,城镇新增就业目标完成,居民收入增长和经济增长同步,基本公共服务进一步加强;安全保障能力不断提升,粮食产量再创新高,能源综合生产能力持续提升。有6项预期性指标与目标有一定差距,其中,基础研究经费投入占研发经费投入比重不及预期,主要原因是国内外环境日趋严峻复杂,企业生产经营面临压力,基础研究投入趋于谨慎或延后,其他方面大幅增加基础研究投入存在压力;发电量增速低于预期目标值,主要受传统高载能产业,光伏等部分装备制造业及其上游产业用电需求增势放缓等因素影响,同时以4.8%的发电量增速支撑了5.0%的经济增长,体现了绿色低碳转型的工作成效;价格指标作为预期指标,目标值设定留有余地,受国内供强需弱矛盾突出和输入性、周期性、结构性等因素交织叠加影响,物价总体低位运行,四季度以来推动物价回升的积极因素不断累积;社会消费品零售总额增长快于上年,但居民消费意愿偏弱等因素影响了这一现价指标的增速;外商直接投资年度计划为定性指标,没有定量要求,在克服全球保护主义抬头、跨境投资低迷、各国引资竞争激烈等困难挑战基础上,规模降幅明显收窄,回稳态势逐步显现;每千人口拥有医疗卫生机构床位数有所减少,主要受经营主体选择、出生人口下降导致相关需求减少、床位资源富集地区优化配置等因素影响。

2025年是“十四五”收官之年。过去5年,以习近平同志为核心的党中央团结带领全党全国各族人民迎难而上、砥砺前行,经受住世纪疫情严重冲击,有效应对一系列重大风险挑战,“十四五”规划主要目标任务胜利完成,经济社会发展取得一系列具有开创性、突破性、标志性的重大成就。经济发展实现历史性跨越。2025年经济总量比2020年增长超过35%,对世界经济增长贡献保持在30%左右;制造业增加值比2020年增长31%,规模连续16年全球第一;国家综合立体交通网主骨架建成率超过90%;制造业投资实现7.7%的年均增长;常住人口城镇化率比2020年末提高4个百分点。创新驱动取得重大突破。全社会研发经费投入总量达到3.9万亿元,一批关键核心技术攻关实现突破,第一艘国产电磁弹射航母福建舰下水,全球第一座第四代核电站石岛湾基地投入商业运行,国产大飞机C919第一次实现商业运营,若干“国之重器”站上创新制高点;科技创新推动产业加快升级,技术合同成交额约为2020年的2.67倍,集成电路成为单一商品出口第一,工业机器人、无人机等产量位居世界首位。民生保障扎实有力。城乡居民收入比由2020年的2.56缩小至2.31;基本公共服务水平明显提升,城乡居民全国基础养老金最低标准、基本医疗保险人均财政补助标准分别比2020年提高53.8%、27.3%,劳动年龄人口平均受教育年限、人均预期寿命比2020年分别增加0.5年、1年以上。绿色发展底色更加鲜明。“增绿”全球最多,森林覆盖率超过25%,新增森林面积贡献全球新增绿化面积约25%;“治污”成效显著,地级及以上城市空气质量优良天数比例比2020年提高2.3个百分点,长江、黄河干流全线连续多年保持在Ⅱ类水质标准;“用能”更加清洁,新能源发电装机规模历史性超过煤电,构建起全球最大的可再生能源体系。安全保障能力明显增强。粮食、能源、产业等安全基础进一步夯实,应急救灾能力越来越强,国防实力和经济实力同步提升,防范化解风险、抵御冲击挑战、捍卫国家和人民利益的能力不断提高。治理效能和大国担当充分彰显。全国统一大市场加快构建,民营企业数量比2020年增长超过40%,制造业外资准入限制“清零”。坚定履行“双碳”承诺,单位国内生产总值碳排放累计降低17.7%。高质量共建“一带一路”不断走深走实,合作范围扩大到150多个国家和30多个国际组织,多领域合作取得重大进展和成效。

取得上述成绩殊为不易、值得倍加珍惜。这些成绩的取得,根本在于以习近平同志为核心的党中央领航掌舵,在于习近平新时代中国特色社会主义思想科学指引,是全党全军全国各族人民团结奋斗的结果。在此过程中,全国人大实行正确监督、有效监督、依法监督,全国人大代表依法参加行使国家权力,对经济社会发展工作提出很多很好的意见建议;全国政协加强政治协商、民主监督、参政议政,全国政协委员积极建言献策,在推动落实党中央重大决策部署上发挥了重要作用。

在肯定成绩的同时,我们也清醒看到面临的困难和挑战。从外部风险看,世界变乱交织、动荡加剧,单边主义、保护主义不断升级,经贸问题泛政治化、泛安全化滋长蔓延,多边主义、自由贸易受到严重冲击,世界经济动能疲弱;霸权主义和强权政治威胁上升,国际经济贸易秩序受到严峻挑战;地缘政治风险持续上升,部分地区冲突延宕外溢;大国博弈更加复杂激烈,我国发展环境的复杂性、严峻性、不确定性上升。从内部困难看,发展不平衡不充分问题仍然突出,一些长期积累的深层次结构性矛盾加快显现。供强需弱矛盾突出,房地产开发投资持续下降,基础设施投资增速由正转负,制造业投资增速进一步放缓,整体投资下行压力加大,消费增长动力不足,价格水平持续低位运行;一些企业生产经营困难增多,部分行业“内卷式”竞争仍然突出,市场预期偏弱;新旧动能转换任务艰巨,传统动能增长放缓,新兴产业对经济的带动作用有待增强;群众就业和增收难度加大,公共服务仍有不少短板弱项,节能降碳减污任务较为艰巨;部分地方财政收支矛盾突出,统筹经济社会发展与化解债务的难度较高,房地产市场仍在调整,重点领域风险隐患较多。

我们既要正视困难问题,更要看到这些大多是发展中、转型中的问题,经过努力是可以解决的,我国经济长期向好的支撑条件和基本趋势没有改变,发展动力和大国韧性持续增强。从发展机遇看,经济全球化虽遭遇逆流但仍是大势所趋,新一轮科技革命和产业变革加速突破,我国在部分领域已形成优势;全球治理赤字加重,对我国提供公共产品的需求日益扩大,我国具备塑造有利环境、拓展经贸合作的诸多积极因素。从有利条件看,制度优势方面,党中央集中统一领导为做好经济工作提供根本保证,五年规划及年度计划引导资源要素跨周期高效配置,改革开放向纵深迈进持续释放发展动力活力;市场优势方面,庞大中等收入群体形成广阔多元、成长性强的市场,新型基础设施建设、产业转型升级等将有力拓展投资空间;产业优势方面,制造业规模连续16年保持全球第一,重点产业竞争优势不断显现,5G、人工智能、新能源等新兴产业蓬勃发展;人才优势方面,专业技术人才超过8000万人,高技能人才超过7200万人,研发人员超过1000万人,每年培养科学、技术、工程和数学专业毕业生超过500万人,成为高质量发展的有力支撑。特别是“十五五”规划《建议》极大提振全国上下干事创业热情,将凝聚成推动发展的强大力量。最为重要的是,我们有以习近平同志为核心的党中央的坚强领导,有习近平新时代中国特色社会主义思想的科学指引,只要坚决贯彻落实党中央和国务院决策部署,集中力量办好自己的事,我们完全有信心、有能力、有条件不断巩固拓展经济稳中向好势头,沿着高质量发展之路阔步前行。

二、2026年经济社会发展总体要求、主要目标和政策取向

2026年是“十五五”开局之年,做好经济社会发展工作,意义十分重大。

(一)总体要求。

要在以习近平同志为核心的党中央坚强领导下,以习近平新时代中国特色社会主义思想为指导,深入贯彻党的二十大和二十届历次全会精神,认真落实党的二十届四中全会和中央经济工作会议部署,完整准确全面贯彻新发展理念,加快构建新发展格局,着力推动高质量发展,坚持稳中求进工作总基调,统筹国内国际两个大局,更好统筹发展和安全,实施更加积极有为的宏观政策,增强政策前瞻性针对性协同性,持续扩大内需、优化供给,做优增量、盘活存量,因地制宜发展新质生产力,纵深推进全国统一大市场建设,持续防范化解重点领域风险,着力稳就业、稳企业、稳市场、稳预期,推动经济实现质的有效提升和量的合理增长,保持社会和谐稳定,实现“十五五”良好开局。

做好新形势下经济工作,必须充分挖掘经济潜能,必须坚持政策支持和改革创新并举,必须做到既“放得活”又“管得好”,必须坚持投资于物和投资于人紧密结合,必须以苦练内功来应对外部挑战。

(二)主要预期目标。

——国内生产总值(GDP)增长4.5%-5%,在实际工作中努力争取更好结果。主要考虑:从客观需要看,设定这一增长目标,引导全国上下共同推动2026年GDP增量规模进一步扩大,能够为稳就业、惠民生、防风险等提供必要支撑,为“十五五”良好开局打下基础;同时,通过设置区间目标留有一定弹性,引导各方面切实把精力聚焦到推动高质量发展上来,在质的有效提升上取得更大突破。从现实可能看,这一目标综合考虑内外部环境变化,与我国经济增长潜力基本吻合,随着宏观政策持续发力见效,新动能加快成长,实现这个目标具备有利条件。从目标衔接看,这一目标同2035年远景目标总体衔接,符合“十五五”时期增长速度要求,能够兼顾需要和可能、当前和长远。在实际工作中,将充分调动各方面积极性主动性创造性,努力争取更好结果。

——全国城镇调查失业率5.5%左右,城镇新增就业1200万人以上。主要考虑:就业目标与过去两年保持一致,体现了坚持就业优先政策导向和加大稳就业力度的要求。2026年需在城镇就业的新成长劳动力规模进一步扩大,稳岗压力仍然较大,需要努力实现较大规模的城镇新增就业;同时,政策力度能够提供有效支撑。

——居民消费价格涨幅2%左右。主要考虑:综合考虑经济增速、行业发展和民生改善情况,这一目标与2025年保持一致,既有利于引导社会预期、提振市场信心,也为宏观调控和推进改革留出空间。同时,需要通过改善总供求关系,推动消费价格合理温和回升,促进经济良性循环。

——居民收入增长和经济增长同步。主要考虑:这一目标与过去两年保持一致,且与“十五五”规划《建议》衔接,体现了一以贯之保障和改善民生的鲜明导向。随着经济增长和收入分配制度不断完善等,实现目标的支撑较为有力。同时,将努力推动中低收入群体收入增长得更快一些,促进收入增长和分配结构优化有机统一。

——国际收支基本平衡,外贸进出口促稳提质。主要考虑:2026年世界经济运行、国际经贸合作面临的不确定性不稳定性因素仍然突出,我国稳外贸稳外资面临较大压力,但我国坚持开放合作、互利共赢,积极扩大自主开放,持续拓展与共建“一带一路”国家等经贸合作,进出口韧性彰显,实现这一目标具备较好基础。

——粮食产量1.4万亿斤左右。主要考虑:确定这一目标,符合提升粮食产能的总体要求,有利于稳定农业生产和社会预期,同时为优化种植结构、更好实现产需适配留出余地,能够释放粮食生产稳中向好信号,为保障国家粮食安全和建设农业强国进一步夯实基础。

——单位国内生产总值二氧化碳排放降低3.8%左右。主要考虑:2026年是从能耗双控全面转向碳排放双控的第一年。设置这一目标,综合考虑了经济社会发展、绿色低碳转型和国家能源安全等多种需要,有利于有序实现2030年前碳达峰目标。随着非化石能源发电装机和发电量较快增长、重点领域节能降碳工作深入推进,实现这一目标具有较好支撑。

(三)主要宏观政策取向。

坚持稳中求进、提质增效,发挥存量政策和增量政策集成效应,加大逆周期和跨周期调节力度,切实提升宏观经济治理效能。

继续实施更加积极的财政政策。赤字率拟按4%左右安排,赤字规模5.89万亿元、比上年增加2300亿元。拟发行超长期特别国债1.3万亿元,持续支持“两重”建设、“两新”工作等。拟发行特别国债3000亿元,支持国有大型商业银行补充资本。拟安排地方政府专项债券4.4万亿元,完善专项债券项目负面清单管理和“自审自发”试点,提高用于项目建设比重并单列,重点用于建设重大项目、置换隐性债务、消化政府拖欠账款等。财政支出继续保持相当规模,持续用力优化支出结构,更加注重支持提振消费、投资于人、保障民生等方面,提高财政资金使用效益。增强地方自主财力和统筹能力,兜牢基层“三保”底线。建立健全增收节支机制,积极盘活利用存量资源资产,严肃财经纪律,坚决落实过紧日子的要求。

继续实施适度宽松的货币政策。把促进经济稳定增长、物价合理回升作为货币政策的重要考量,灵活高效运用降准降息等多种政策工具,保持流动性充裕,使社会融资规模、货币供应量增长同经济增长、价格总水平预期目标相匹配。优化创新结构性货币政策工具,适当增加规模,完善实施方式。畅通货币政策传导机制,充分发挥数据要素、知识产权等无形资产作用,强化考核评估、融资担保、风险补偿等支持措施,引导金融机构加力支持扩大内需、科技创新、中小微企业等重点领域。规范信贷市场经营行为,降低融资中间费用,促进社会综合融资成本低位运行。保持人民币汇率在合理均衡水平上的基本稳定。

强化改革举措与宏观政策协同。推动高质量发展,既要政策给力,也要改革发力。要用改革的办法打通经济循环的卡点堵点,将政策效果转化为经济内生增长动能。增强宏观政策取向一致性和有效性,将各类经济政策和非经济政策、存量政策和增量政策纳入宏观政策取向一致性评估,使各类政策措施同向发力、形成合力。加强财政、金融、就业、产业等政策协同,深入挖掘政策结合点,创新实施工具,持续放大“组合拳”效应。健全预期管理机制,提振社会信心。

三、2026年国民经济和社会发展计划的主要任务

2026年,要认真贯彻落实中央经济工作会议精神和全国“两会”部署,重点做好十方面工作。

(一)坚持扩大内需战略基点,建设强大国内市场。坚持惠民生和促消费、投资于物和投资于人紧密结合,不断拓展内需增长新空间,更好发挥我国超大规模市场优势。

一是推动消费持续增长。深入实施提振消费专项行动。制定实施城乡居民增收计划。完善最低工资标准调整机制,加强最低工资标准国家统筹与分类指导,引导企业构建技能导向的工资分配制度。引导上市公司更加积极开展现金分红、回购注销,增加居民财产性收入。设立1000亿元财政金融协同促内需专项资金,组合运用贷款贴息、融资担保、风险补偿等方式支持扩大内需。扩大优质消费供给,推动商品消费扩容升级,深入实施服务消费提质惠民行动,出台服务消费、首发经济、赛事经济、电子商务、“人工智能+消费”、IP消费等促进政策,大力发展银发经济、冰雪经济,丰富婴童产品、时尚“潮品”、适老化产品、农业精品品牌等,深化线上线下、商旅文体健多业态消费融合,推进消费新业态新模式新场景试点。活跃线下消费,激发下沉市场消费活力。扩大个人消费贷款和服务业经营主体贷款贴息政策支持领域,提高贴息上限,延长实施期限。

清理消费领域不合理限制措施。分年限保障“久摇不中”无车家庭购车需求,完善邮轮游艇、汽车改装、房车露营、航空飞行营地等行业标准和管理机制,简化赛事等大型活动审批,丰富户外运动项目和赛事活动供给,鼓励热门旅游景区、有条件的文博体场馆延长开放时间,释放文旅、赛事、康养等领域消费潜力。支持有条件的地方推广中小学春秋假,落实职工带薪错峰休假制度。实施充电设施“三年倍增”行动,加快充电桩、停车场、旅游公路等消费基础设施建设。完善农村物流配送网络,推动优质消费品进入农村市场。深入推进国际消费中心城市建设,开展国际化消费环境建设试点,提升入境消费便利化国际化水平,大力发展入境旅游,打造“购在中国”品牌。推动一刻钟便民生活圈扩围升级,优化社区消费条件。加大消费者权益保护力度,加强直播带货等领域监管。

二是充分挖掘释放有效投资潜力。聚焦新质生产力、新型城镇化、人的全面发展等重点领域,增强市场主导的有效投资增长动力,提高民生类政府投资比重。统筹用好各类政府投资资金,加快资金拨付使用,形成更多实物工作量。阶段性分类提高“两重”建设和中央预算内投资部分领域支持比例,减轻地方出资压力。优化地方政府专项债券用途管理,向投资项目准备充分、投资效率较高、资金使用效益好的地区倾斜。更好发挥新型政策性金融工具作用,有力补充重大项目资本金。在工作基础较好的地方探索编制全口径政府投资计划。深化投资审批制度改革,强化投资项目全过程监管,切实提高投资效益。完善投融资体制机制,探索多元、可持续的城市建设运营投融资模式。

深入实施促进民间投资发展的若干措施,完善民营企业参与重大项目建设长效机制,支持民间资本参与铁路、核电、水电、供水等重点领域项目。推动基础设施领域不动产投资信托基金(REITs)扩围提效和高质量发展。打造国家投融资综合服务平台。健全民营中小企业增信制度,加强政府性融资担保体系建设,推动支持小微企业融资协调工作机制常态化运行,对民间投资中新发放中小微企业特定领域固定资产贷款贴息。

三是高质量推进“两重”建设。牢牢把握战略性、前瞻性、全局性,强化项目谋划储备,优化实施“两重”项目,着力推动国家重大战略深入实施、重点领域安全能力稳步提升。安排超长期特别国债8000亿元支持“两重”建设,重点支持科技自立自强、未来产业发展、农业转移人口市民化、城市地下管网管廊建设改造、长江经济带生态环境保护、长江沿线重大交通基础设施、西部陆海新通道建设、高标准农田建设、高等教育提质升级等方面任务。加强项目审核把关,尽早下达全部项目清单,同步推动“软建设”措施落地见效,促进形成项目建设实施和运营维护长效机制。加强超长期特别国债资金监管,合理安排项目建设与资金拨付节奏,强化项目与资金匹配。组织中央企业实施一批跨区域跨流域、产业链供应链较长的“两重”建设项目,引导更多民间资本参与,积极撬动信贷资金,切实放大“两重”效应。严格工程质量和安全管理,打造一批精品工程。

四是优化实施“两新”政策。落实好支持范围、补贴标准、实施机制等优化措施,持续释放政策效能。安排超长期特别国债2000亿元支持大规模设备更新,更加突出民生保障、安全能力提升和节能降碳导向,降低项目投资额门槛,加大对中小企业设备更新支持力度,扩大政策惠及面。安排超长期特别国债2500亿元支持消费品以旧换新,支持汽车报废更新、汽车置换更新、家电以旧换新、数码和智能产品购新,规范补贴申领和资金审核,提升重点消费品“得补率”,给予地方更多自主空间,严厉打击骗补套补和“先涨后补”行为。

(二)加快建设现代化产业体系,加紧培育壮大新动能。坚持把发展经济的着力点放在实体经济上,统筹推进传统产业转型升级、新兴产业发展壮大和未来产业前瞻布局,因地制宜发展新质生产力。

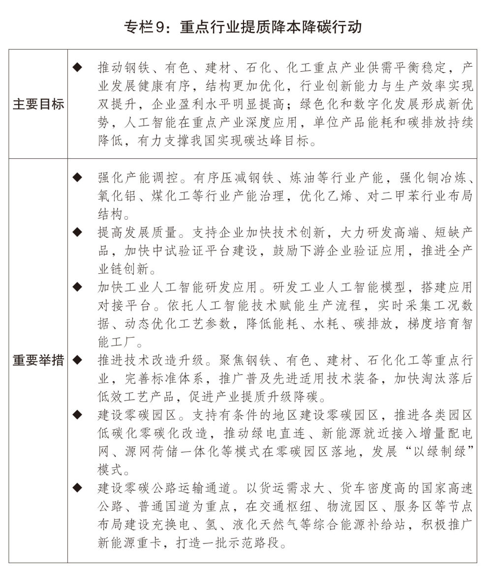
一是持续推进重点产业提质升级。实施新一轮制造业重点产业链高质量发展行动,开展重点行业提质降本降碳行动,新部署一批重大技术改造升级项目,推动传统产业改造升级。强化产业基础再造和重大技术装备攻关,发展先进制造业集群。促进制造业数智化转型,发展智能制造、绿色制造、服务型制造。加强重点行业产能治理,做好产能监测、预警和调控,强化项目科学论证,完善市场准入、公平竞争、产能退出等机制,加强反垄断和反不正当竞争,规范市场价格秩序,强化标准引领和质量监管,综合施策整治“内卷式”竞争。因业施策依法依规推进落后产能退出与新增优质产能平稳接续,鼓励新兴产业保持产能适度冗余、促进竞争创新。

二是培育壮大新兴产业和未来产业。实施产业创新工程,打造新兴支柱产业。全链条推动集成电路、工业母机关键核心技术取得突破。布局先进计算产业,推动基础软件和工业软件攻关应用,提升新型显示产业竞争优势。加快智能网联新能源汽车等产业发展,推动产业跨界融合、相互赋能。促进商业航天产业集聚发展,支持卫星互联网加快建设应用。加速扩大重点行业和大众消费领域北斗应用规模,推动卫星互联网与北斗、新一代移动通信技术、人工智能深度融合应用发展,稳步提升海南商业航天发射场发射服务保障能力,支持东部沿海地区探索商业航天海上发射。完善低空经济产业和创新生态,加快集群发展,扎实推进低空智能网联系统等事关安全的基础设施建设,提升无人驾驶航空器适航审定能力,培育一批规模化应用场景。支持创新药产业发展,加快生物医药产业提质升级。深入推动高端科研仪器和试剂产业发展。建立未来产业投入增长和风险分担机制。开展未来产业重点细分赛道创新任务揭榜挂帅。推动量子科技、绿色氢能、具身智能、脑机接口、6G、生物制造等领域技术攻关、产品开发、企业培育、生态建设。加快推进可控核聚变应用研究,前瞻布局深空探测基础设施。有序推进未来产业先导区建设。实施激发产业创新活力专项行动,培育各具特色的区域产业创新生态。大力发展创业投资、天使投资。用好创业投资债券风险缓释和补偿资金。加强政府投资基金布局规划和投向指导,发挥国家创业投资引导基金投早、投小、投长期、投硬科技的示范引领作用,聚焦重点领域投资一批子基金和重大项目。完善创业投资差异化监管政策。优化并购重组支持政策,研究设立国家级并购基金,有效拓宽创业投资退出渠道。

三是实施服务业扩能提质行动。召开全国服务业大会。深化先进制造业和现代服务业融合发展试点,加快提升工业设计创新能力,促进共性技术平台、中试基地资源整合和开放共享,加快启动集成高效质量基础设施建设,发展专业性、市场化的高水平第三方检验检测和质量认证机构,带动制造业流程再造、模式创新、延链增值。完善便捷高效的农业社会化服务体系,促进小农户和现代农业发展有机衔接。发展金融、信息技术、现代物流、知识产权等生产性服务业,加快批发业转型升级,推动零售业创新发展,增强供应链管理服务能力。促进生活性服务业高品质、多样化、便利化发展。有序放宽服务业准入限制,扩大重点领域服务业投资。

四是深入推进数字中国建设。深入实施“人工智能+”行动,高质量建设国家人工智能应用中试基地,推动人工智能在重点行业领域商业化规模化应用。支持人工智能开源社区建设,促进模型、工具、数据集等汇聚开放。发展新一代智能终端以及模型即服务、智能体即服务等新产品新业态。加快建设全国一体化算力网,优化国家算力资源布局,支持公共云发展。推动完善人工智能领域法律法规。加快构建人工智能安全风险防治体系。健全数据要素基础制度,出台建设全国一体化数据市场的政策,积极推进数据流通利用基础设施建设和运营,深入推进数据要素综合试验区建设。加快公共数据资源开放共享和开发利用,深入推进可信数据空间创新发展试点、数据产业集聚区建设试点。构建数字产业集群梯次布局体系,高质量推进数字经济创新发展试验区建设。实施数据赋能工程,建设数智化转型促进网络。推进城市全域数字化转型。实施工业互联网创新发展工程。强化平台经济常态化监管,推动平台企业和平台内经营者、劳动者共赢发展。

(三)加快高水平科技自立自强,抢占科技发展制高点。统筹教育强国、科技强国、人才强国建设,全面增强自主创新能力,为高质量发展提供强大科技支撑。

一是加强原始创新和关键核心技术攻关。充分发挥新型举国体制优势,全链条推动重点领域关键核心技术攻关,组织实施好重大科技项目。继续提高基础研究投入比重,加大长期稳定支持力度。统筹国家战略科技力量建设,加强国家实验室和重大科技任务、重大科技基础设施统筹部署,强化科技基础条件自主保障和战略前沿领域布局。加强科学技术普及,提高全民科学素养。弘扬科学家精神,推动形成鼓励探索、宽容失败的创新环境。加快培育发展一批国际科技组织,参与全球科技治理。

二是推动科技创新和产业创新深度融合。建设北京(京津冀)、上海(长三角)、粤港澳大湾区国际科技创新中心。强化企业主导的产学研用协同攻关,支持科技领军企业牵头组建创新联合体,提高企业承担国家重大科技项目比例,深化大中小企业协同参与的融通创新。优化国家级科技创新平台基地布局,推进国家新兴产业创新中心、国家产业技术工程化中心优化重组和布局建设。系统推进概念验证、中试平台等建设,打造具有代表性的重大应用场景,推动重大科研成果示范应用。完善新兴领域知识产权保护制度。培育一批高水平科技型企业孵化器和技术转移机构,加强技术经理人队伍建设。创新科技金融服务,壮大领军创业投资机构和科技领军企业。优化实施科技创新和技术改造再贷款政策。常态化实施上市融资、并购重组“绿色通道”机制。

三是一体推进教育科技人才发展。制定实施一体推进教育科技人才发展方案,持续健全人才培养与经济社会发展需要适配机制。优化高等教育布局,分类推进高校改革,启动新一轮“双一流”建设,建设国家交叉学科中心,布局建设一批重大教学科研平台,引导高校前瞻布局国家战略急需的学科专业,高质量推进国家人工智能、生命科学、量子科技、能源学院建设。推进卓越工程师、大国工匠、高技能人才培养,建设一流产业技术工人队伍。聚焦重点产业深化产教融合,建强一批高水平职教本科和应用型本科高校,支持一批高水平、示范性产教融合实训基地建设,推进高等研究院建设。

(四)深化经济体制改革,增强高质量发展动力活力。聚焦体制机制障碍和深层次矛盾,深化重点领域和关键环节改革攻坚,使改革更好对接发展所需,形成改革和政策的组合放大效应。

一是加快破除阻碍全国统一大市场建设卡点堵点。制定全国统一大市场建设条例、纵深推进全国统一大市场建设工作方案,持续清理和废除妨碍全国统一市场和公平竞争的各种规定和做法。推动市场准入效能评估省、市、县三级全覆盖。出台地方政府招商引资鼓励和禁止事项清单,规范税收优惠、财政补贴政策。深化综合交通运输体系改革,持续降低全社会物流成本,健全高效顺畅的现代流通体系,加快市场基础设施高标准联通相关改革,实施多式联运攻坚行动,深入推进“一单制”、“一箱制”发展。继续推动大宗商品骨干流通走廊建设,加快建设大宗商品资源配置枢纽,提高国家物流枢纽、国家骨干冷链物流基地、国家邮政快递枢纽的物流集散和区域辐射能力。纵深推进全国统一电力市场建设。加快推动制修订社会信用建设法、价格法等。深化统计、财税、考核制度改革,完善有利于全国统一大市场建设的激励约束机制。

二是充分激发各类经营主体活力。进一步深化国资国企改革,支持国有企业和国有资本做强做优做大,扎实推进国有经济布局优化和结构调整,增强国有企业核心功能、提升核心竞争力,增加民生领域公共服务高效供给,强化重要能源资源托底作用。优化民营经济发展环境,推动完善民营经济促进法配套法规政策。完善国企民企协同发展体制机制。持续完善与民营企业常态化沟通交流和问题解决机制,以点带面协调解决民营企业反映较多的共性问题。强化引导服务,助力民营经济提升国际竞争力。加强中小企业公共服务体系建设。分型分类精准帮扶个体工商户发展。创新发展“晋江经验”。促进年轻一代民营企业家健康成长。持续完善中国特色现代企业制度,加快建设更多世界一流企业。

三是持续优化营商环境。深入实施营商环境改进提升行动。推动修订招标投标法,拓展招标投标领域人工智能技术应用范围,深化招标投标领域突出问题整治。用好全国违约拖欠中小企业款项投诉平台,下更大力气解决拖欠企业账款问题,加强源头治理,坚决遏制新增拖欠,健全长效机制。印发实施“高效办成一件事”2026年度重点事项清单,推动在更多领域更大范围实现“高效办成一件事”。优化惠企政策办理流程。规范信用分级分类监管,开展企业信用状况综合评价,扩大守信激励场景应用。健全统一规范、信息共享的公共资源交易平台体系。出台行政执法人员管理办法,持续规范行政执法行为。推动修订税收征收管理法,维护纳税人合法权益。分阶段分类别推动未经营或停止经营企业和个体工商户清理退出,提高市场退出质量和效率。

四是加快推进重点领域改革。拓展要素市场化改革试点,推出一批综合性强、牵引性高的试点任务。协同推进“准入环境优化+场景培育开放+要素创新配置”三位一体改革,推出标志性重大应用场景清单。深化零基预算改革,进一步扩大中央部门试点范围。健全地方税体系,调整优化消费税征税范围、税率并推进部分品目征收环节后移。推动制定金融法。持续深化资本市场投融资综合改革,进一步健全中长期资金入市机制,启动实施深化创业板改革。完善全国统一电力市场体系,更好发挥抽水蓄能跨省调节作用,提升跨省跨区电力互补互济水平。完善电力市场规则,进一步规范电力市场交易和价格行为,深化上网电价市场化改革,做好第四监管周期输配电价核定工作。拓展多用户绿电直连新模式,支持国家布局的算力设施因地制宜发展绿电直连。深化国家“一表通”系统建设应用,推动基层减负、赋能基层治理。优化收费公路政策。稳步深化公用事业和公共服务价格改革。持续深入推进上海浦东、深圳、厦门综合改革试点。

(五)进一步扩大高水平对外开放,推动多领域合作共赢。稳步推进制度型开放,提升资本项目开放水平,以开放增进合作、畅通国内国际双循环。

一是推动共建“一带一路”高质量发展。加快完善九大机制建设,强化合作规划统筹管理。深化“硬联通”、“软联通”、“心联通”合作,统筹推进重大标志性工程和“小而美”民生项目建设。完善立体互联互通网络布局,提升中欧(亚)班列发展水平,提高重点口岸综合作业能力,优化沿线枢纽节点布局,鼓励发展国际集装箱铁水联运,推进“丝路海运”港航贸一体化发展,织密空中丝绸之路航线网络。拓展绿色发展、人工智能、数字经济、低空经济、卫生健康、旅游、农业等领域合作新空间。完善多元化、可持续、风险可控的投融资体系,扩大人民币跨境使用。支持港澳发挥独特优势,助力内地企业“走出去”。着力保障我国海外人员、机构、项目安全,健全涉外法律服务体系,推进廉洁丝绸之路建设。

二是持续稳定外贸发展。深入推进贸易投资一体化、内外贸一体化发展。持续开拓多元化市场,推动跨境电商加海外仓模式扩容升级。持续深化高标准建设“丝路电商”合作先行区。拓展中间品贸易,鼓励各地方加大力度推广应用国际供应链平台。积极发展数字贸易、绿色贸易。鼓励支持服务出口。积极扩大进口,推进贸易平衡发展。支持建设海外流通设施。提升进博会、广交会、服贸会、数贸会、消博会、投洽会、东博会等重要经贸合作平台功能,支持企业参加更多境外展会。加大对外贸企业信贷支持,进一步扩大出口信用保险承保规模和覆盖面。

三是拓展双向投资空间。深化外商投资促进体制机制改革,全面落实外资企业国民待遇,推动利用外资固稳促优。推动实施一批标志性重大外资项目,促进外资境内再投资、扩大本地化生产。打造“投资中国”品牌,健全外商投资服务保障体系。吸引利用全球主权财富基金。推进完善全口径外债监管协同,引导各类外债资金支持实体经济发展。加强境外投资审查和监管,进一步完善海外综合服务体系,引导产业链供应链合理有序跨境布局。

四是积极扩大自主开放。以服务业为重点扩大市场准入和开放领域,稳步推进增值电信、生物技术、外商独资医院领域开放试点,有序扩大数字领域开放,压减跨境服务贸易负面清单。深化服务业扩大开放综合试点示范。以全岛封关运作为契机,不断完善海南自由贸易港政策制度体系。全面深入实施自由贸易试验区提升战略,优化调整区域布局范围,推动成熟自由贸易试验区深化对接国际高标准经贸规则。实施沿边重点开发开放试验区提升行动,建设一批国际门户枢纽城市和区域性开放节点城市,深化黑瞎子岛联合保护开发。加快推进区域和双边贸易投资协定进程,推动中国-东盟自由贸易区3.0版升级议定书早日生效实施、中国-秘鲁自由贸易协定升级议定书尽快生效。积极推动加入《数字经济伙伴关系协定》《全面与进步跨太平洋伙伴关系协定》进程。支持以世界贸易组织为核心的多边贸易体制,积极参与和拓展多边机制合作。深化与全球南方国家多领域合作。

(六)统筹推进新型城镇化和乡村全面振兴,促进城乡融合发展。突出深化融合、提高质量,促进城乡要素平等交换、双向流动,推动新型城镇化建设取得新进展、农业农村现代化迈出新步伐。

一是深入推进新型城镇化建设。接续实施以人为本的新型城镇化战略五年行动计划。科学有序推进农业转移人口市民化,出台推行常住地提供基本公共服务的政策措施。加快城市群一体化和都市圈同城化,实施都市圈城际通勤效率提升工程,支持中西部有条件地区培育都市圈。分类推进以县城为重要载体的城镇化建设,支持县市发挥比较优势、实施差异化发展,因地制宜完善县城基础设施和公共服务,更好满足居民生产生活需要,有序促进人口向县城和中心镇合理集聚。支持城镇化潜力地区加强优势特色产业引育,提高产业发展集群集聚水平。发展各具特色的县域经济。高质量推进城市更新,稳步推进城镇老旧小区、老旧街区厂区、城中村等改造,盘活利用存量土地和闲置房屋设施。加强城市基础设施生命线安全工程建设,推动城市治理智慧化精细化,建设现代化人民城市。

二是提升农业综合生产能力和质量效益。加力实施新一轮千亿斤粮食产能提升行动。深入实施粮油作物大面积单产提升行动,巩固提升大豆产能,因地制宜优化粮食品种结构和区域布局,稳定粮食油料种植面积。加快选育推广突破性品种,推进先进适用农机等装备研发应用。做好棉花、食糖市场调控,强化“菜篮子”产品稳产保供能力,完善生猪产能综合调控,提升饲草生产能力,加强肉牛奶牛产业纾困,推进水产养殖高质量发展,规范发展近海捕捞和远洋渔业,构建多元化食物供给体系。加强重点化肥品种保供稳价调控,完善化肥储备制度。推进林草产业发展向保护利用并重转变。出台新一轮棉花目标价格政策。加强农业面源污染综合防治,继续实施农药化肥减量行动,因地制宜发展生态循环农业、节水农业、旱作农业。全面开展第二轮土地承包到期后再延长30年整省试点,规范有序盘活利用农村各类资源,创新乡村振兴投融资机制。支持发展新型农村集体经济,发展新型农业经营主体。

三是推进宜居宜业和美乡村建设。深入学习运用“千万工程”经验,因地制宜完善乡村建设实施机制,分类有序、片区化推进乡村振兴,统筹基础设施和产业发展,协同推进县域国土空间治理,稳步开展全域土地综合整治,持续整治提升农村人居环境,加快补齐农村现代生活条件短板。以县为单位健全农村公共基础设施管护体系,合理确定管护主体,保障管护经费。壮大县域富民产业,培育乡村特色产业,发展乡村新产业新业态,健全利益联结机制,促进农民参与产业发展、分享增值收益,促进农民稳定增收。深入实施文明乡风建设工程,持续推进农村移风易俗,健全党组织领导的自治、法治、德治相结合的乡村治理体系。实施常态化精准帮扶,持续巩固拓展脱贫攻坚成果,把常态化帮扶纳入乡村振兴战略统筹实施,守牢不发生规模性返贫致贫底线。保持帮扶政策总体稳定。聚焦防止返贫致贫对象、返乡农民工等重点群体,加力支持以工代赈项目建设。

(七)深入推动区域协调发展,优化区域经济布局。一以贯之推进区域战略落实,更好释放战略叠加效应,持续增强区域发展协调性联动性。

一是深化实施区域战略。稳妥有序推进北京非首都功能疏解项目落地,加快建设现代化首都都市圈,推动形成更加紧密的京津冀协同发展格局,增强雄安新区内生发展动力和人气活力。以上海“五个中心”建设为牵引,发挥苏浙皖比较优势,协同强化长三角地区全球资源配置能力,进一步推动长三角生态绿色一体化发展示范区功能升级,支持上海与苏州推进重点领域同城化发展。持续深化粤港澳规则衔接、机制对接,有序推进职业资格互认、数据跨境流动等,发挥横琴、前海、南沙、河套等合作平台先行先试作用,推动市场要素跨境便捷流动,以琴澳一体化推动粤港澳大湾区市场一体化建设。促进特色优势产业和产业协作园区发展,推动西部大开发加快形成新格局。支持东北地区强化战略支撑能力,依托制造业基础推动产业体系现代化,将产业、科教、农业、生态等资源优势转化为发展成效。强化中部地区粮食、煤炭等重要物资保障,发挥完整产业体系和配套能力优势,加快建设内陆开放高地。扎实推动东部地区加快推进现代化,在科技创新、产业发展、改革开放等方面继续走在前列。支持高质量建设两岸融合发展示范区。加力推进长江大保护三年行动计划落实,实施好长江十年禁渔,加大旗舰物种拯救行动实施和重要栖息地生态修复力度,推动沿江产业绿色低碳发展。系统推进黄河流域上游水源涵养、中游水土保持、下游湿地保护和生态治理,提高流域水生态系统稳定性,促进上中下游协调联动发展。扎实推进海南自由贸易港建设,加快贸易、投资等重点领域改革开放。

支持经济大省更好释放优势潜力,为全国经济发展提供量的支撑和质的示范。出台成渝地区双城经济圈建设“十五五”实施方案,加快提升发展能级。加强边境地区重点城市、重点县城、重点村镇建设,支持口岸城市发展,布局建设和改造提升一批边境新村,强化边疆治理、稳边固边。进一步完善支持革命老区振兴发展的政策举措。多措并举支持资源枯竭型城市、采煤沉陷区等资源型地区转型发展。细化老工业城市产业链图谱研究,支持加快产业转型发展。加大对欠发达地区县域振兴发展的支持力度,创新帮扶协作机制。紧紧围绕铸牢中华民族共同体意识,支持民族地区高质量发展,促进各民族交往交流交融。

二是深入推进区域联动发展。推进跨区域跨流域大通道建设,加快晋冀鲁豫大宗商品骨干流通走廊建设,推动西部陆海新通道与长江黄金水道、中欧班列协同发展,深入实施东数西算、西电东送、西气东输、北气南下、川气东送等工程,推进沿海、沿江高铁建设,加强京津冀、长三角、粤港澳大湾区、成渝世界级机场群跨区域合作,优化港口布局功能。加强长江中游等重点城市群协调联动发展,促进区域创新链产业链高效协作,支持中西部地区更好承接产业转移。高质量建设国家级新区、沿边临港产业园区、产业协作园区等跨区域产业协作平台。发挥跨区域联结型地区支撑带动作用,分类推动省际毗邻地区合作发展。探索统计分算、利益共享等合作模式,支持区域间通过委托管理、投资合作等多种形式建设合作园区,因地制宜拓展流域经济等模式。

三是加强海洋开发利用保护。推进海洋强国建设,加强主要海湾整体规划,促进北部、东部、南部3个海洋经济圈协同发展,加强沿海地区与内陆地区海洋经济合作。优化海洋经济发展示范区布局,支持建设各具特色的现代海洋城市。做强做优做大海洋产业,提高海洋科技自主创新能力,巩固提升船舶与海洋装备产业优势,提升船舶出口国际竞争力。壮大海洋生物医药、绿色船舶等新兴产业,拓展深远海养殖,支持重点港口绿色化改造、数智化转型,推进海洋能源资源开发利用。强化深海极地考察支撑保障体系。统筹推动海岛高质量发展和高水平保护,加强重点海域生态环境保护修复。

(八)为人民群众多办实事,更大力度保障和改善民生。坚持尽力而为、量力而行,加强普惠性、基础性、兜底性民生建设,持续增进人民福祉。

一是多渠道促进居民就业。强化就业优先政策导向,推动财政、货币、投资、消费、产业、区域等政策与就业政策协调联动。支持发展吸纳就业能力强的产业和企业,实施稳岗扩容提质行动,持续推进重点领域岗位挖潜扩容。完善就业支持和公共服务体系,深入实施高校毕业生就业扩容提质行动,加大退役军人安置和就业服务保障力度,强化劳务输入地和输出地协同,统筹支持农民工外出务工就业和返乡创业、就地就近就业,推动灵活就业、新就业形态健康发展。健全常态化就业监测预警机制,加强人工智能发展对就业影响的评估和应对。继续实施大规模职业技能提升培训行动,新建一批公共实训基地。加大创业支持力度,增强创业带动就业效应。

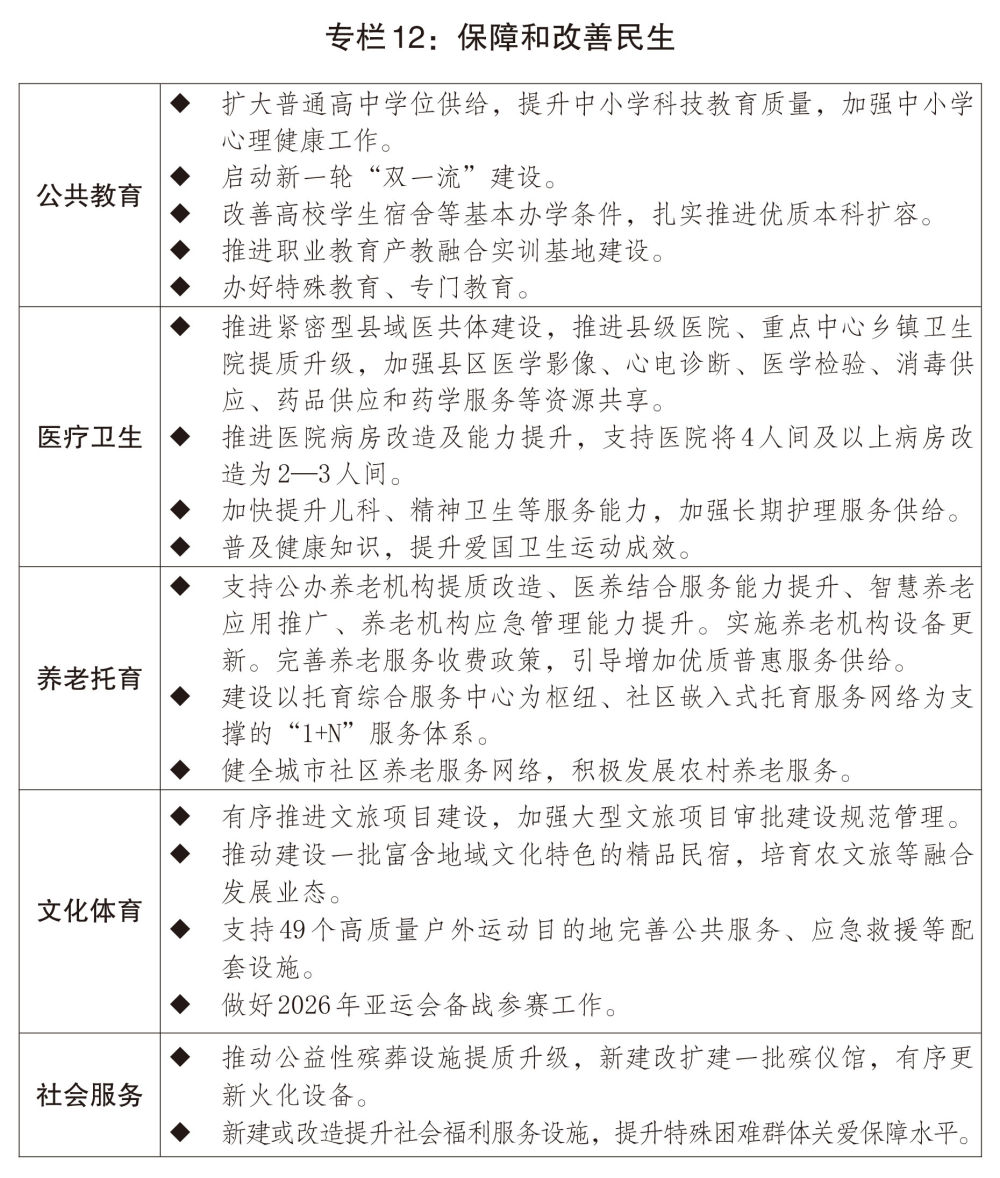
二是构建优质均衡公共服务体系。稳步推进基本公共服务均等化。适应学龄人口变化,优化学前和义务教育资源配置,增加普通高中学位供给和优质高校本科招生。全面推进健康学校建设。深化实施医疗卫生强基工程,完善国家区域医疗中心管理体制和运行机制,促进优质医疗资源扩容下沉和区域均衡布局,加强县区、基层医疗机构运行保障。支持心理健康和精神卫生、妇女儿童健康服务体系建设,实施康复护理扩容提升工程。健全公共卫生防控救治体系。加强慢性病、罕见病防治,全方位提升急诊急救、血液保障和应急能力。推进中医药传承创新,促进中西医结合。推出促进银发经济高质量发展的增量政策,培育发展银发经济龙头企业,推进老年人力资源开发,更好满足老年人多元化需求。发展医养结合服务,推行长期护理保险,健全失能失智老年人照护体系。实施早孕关爱行动、孕育和出生缺陷防治能力提升计划。发挥育儿补贴作用,完善生育保险、生育休假等制度。推进普惠养老托育服务体系建设,提升社区养老托育等服务能力。加强公共设施适老化和无障碍改造。推进高质量户外运动目的地建设,开展群众身边体育运动空间扩容。积极培育群众赛事。深化家政产教融合,持续推进家政服务业提质扩容。完善困境儿童服务保障体系,支持社会福利设施建设。

三是健全多层次社会保障体系。进一步扩大社会保险覆盖面,支持灵活就业人员、新就业形态人员参加职工保险,进一步完善社保关系转移接续政策。城乡居民基础养老金月最低标准再提高20元,加快发展企业年金和个人养老金。城乡居民医保人均财政补助标准提高24元。优化药品和耗材集采政策,深化医保支付方式改革,完善结余留用政策。落实并完善基本养老保险全国统筹制度,推进基本医疗保险省级统筹,巩固失业、工伤保险省级统筹成果。稳妥有序推进职业伤害保障试点扩围。加大困难群体精准救助帮扶力度,健全分层分类、城乡统筹的社会救助体系。促进和规范慈善事业发展。

四是更好满足人民群众精神文化需求。发展社会主义先进文化,弘扬革命文化,传承和弘扬中华优秀传统文化,着力构筑中华民族共有精神家园。发展哲学社会科学事业,推动新闻传播、电影电视、文学艺术等领域精品创作,支持出版业繁荣发展。加强文化遗产系统性保护,完成第四次全国文物普查,加强历史文化名城、街区、村镇有效保护和活态传承,提升文物、非物质文化遗产保护利用和考古研究水平,深入推进中华文明探源工程、“考古中国”、“中国营造”等重大项目,加强红色文化遗产保护传承。建好用好国家文化公园。发展积极健康的网络文化。实施公共文化服务提质增效行动,创新实施文化惠民工程,做好公共图书馆、博物馆、文化馆、科技馆等惠民开放,完善全民阅读推广服务体系,支持实体书店发展,广泛开展群众性文化活动。促进文化和科技融合。深化文化领域国资国企改革。推动文化产业和旅游业高质量发展,发展乡村休闲旅游,丰富文旅体商等融合业态,加快将文化旅游业培育成支柱产业。

(九)深入推进节能降碳,加快经济社会发展全面绿色转型。以碳达峰碳中和为牵引,协同推进降碳、减污、扩绿、增长,统筹加强高质量发展和高水平保护。

一是积极稳妥推进碳达峰。全面实施碳排放双控制度,制定实施碳达峰碳中和综合评价考核办法和更高水平更高质量做好节能降碳工作的意见,扎实开展“十五五”碳达峰行动,建立可再生能源消费最低比重目标制度。坚决遏制高耗能高排放项目盲目发展,严格实施固定资产投资项目节能审查和碳排放评价,对新上高耗能高排放工业项目实施碳排放等量或减量置换。深入推进重点行业节能降碳改造,依法依规淘汰落后产能。制定能源强国建设规划纲要,加快新型能源体系建设,有序推进“沙戈荒”新能源、西南“水风光”清洁能源和采煤沉陷区新能源基地建设,加快推进跨省清洁能源输电通道规划建设,因地制宜发展分布式能源,积极发展抽水蓄能、新型储能,加快智能电网建设。推动煤炭消费清洁替代,开展煤电和煤化工低碳化改造,推动现代煤化工与绿氢、生物质等新能源耦合发展,加快淘汰落后燃煤设施设备。推进零碳园区和零碳工厂建设,推进氢能综合应用,启动零碳公路运输通道示范路段建设。制修订一批能耗强制性标准和碳排放管理相关标准,强化行业、企业、项目、产品碳排放管理支撑。完善碳排放统计核算、碳足迹管理体系,建立绿色贸易进出口统计制度和监测体系。进一步扩大碳排放权交易市场覆盖范围,完善全国温室气体自愿减排交易市场制度体系。

二是持续深入推进污染防治攻坚和生态系统优化。深入打好蓝天、碧水、净土保卫战,实施固体废物综合治理行动,强化新污染物治理。开展城镇环境基础设施提质增效行动。全面推进美丽河湖、幸福河湖建设。推进水土流失综合治理。继续支持沿江化工腾退地块土壤污染治理和磷石膏污染综合整治。统筹推进重要生态系统保护和修复重大工程,扎实推进“三北”工程三大标志性战役,实施自然保护地整合优化。深入推进生态产品价值实现。完善多元化生态补偿机制,推动生态环境领域法律法规制修订。持续建设国家生态文明试验区,建设美丽中国先行区。

三是加快形成绿色生产生活方式。开展全面节约战略行动,持续推动“能水粮地矿材”一体化节约。推动修订节约能源法,修订重点用能和碳排放单位管理办法,开展制冷能效提升和绿色照明行动,推行公共机构能源费用托管等市场化节能模式。深化节水型社会建设,扩大非常规水利用规模,大力发展节水产业。大力开展粮食节约和反食品浪费行动。发展循环经济,提高垃圾分类和资源化利用水平,加快构建废弃物循环利用体系,加强再生材料推广使用。支持氧化铝提锂提镓。支持“以竹代塑”产业发展。设立国家低碳转型基金,培育氢能、绿色燃料等新增长点。健全绿色消费激励机制,推广绿色低碳生活方式。

(十)加强重点领域安全能力建设,进一步筑牢安全屏障。强化防风险和促发展政策协同,进一步增强发展韧性,牢牢守住不发生系统性风险的底线,维护经济社会大局安全稳定。

一是夯实重点领域安全基础。严守耕地红线,严格占补平衡管理,分区分类推进高标准农田建设,统筹强化东北黑土地保护,有序开展盐碱耕地改造提升和综合利用,做好撂荒地复耕利用,加快实施大中型灌区现代化建设与改造。坚持并落实好稻谷、小麦最低收购价政策,统筹做好市场化收购和政策性收储,保障农民售粮顺畅,促进粮食价格保持在合理水平。深入实施粮食产销区省际横向利益补偿机制,制定促进农业保险发展的措施。有序安排中央政府储备吞吐,强化政府储备管理,提高区域粮食应急协同保障能力。接续实施粮食流通提质增效项目。完善农产品贸易和国内生产协调机制,合理调控进口规模和节奏。增强能源产供储销体系韧性。做好迎峰度夏、迎峰度冬能源保供工作。健全煤炭储备体系,完善煤炭跨区域运输通道和集疏运体系,做好电煤运输协调保障。完善跨省跨区电力运行调节机制,促进大范围优化配置。加强大电网安全风险管控。加大国内油气勘探开发和增储上产力度,保障油气进口供应稳定,完善油气基础设施接入和使用机制、天然气管网运行调度和应急保供机制。加强战略性矿产资源勘探开发和储备,稳步提升海外矿产资源开发合作和回运水平。加快构建大国储备体系,增强保障急需能力。加快突破更多“卡脖子”技术,提升重点领域全产业链自主可控水平。推进数据高效便利安全跨境流动,探索建设国际算力设施、数据跨境流动服务基础设施。

二是稳妥有序化解重点领域风险。着力稳定房地产市场,因城施策控增量、去库存、优供给,探索多渠道盘活存量商品房,鼓励收购存量商品房重点用于保障性住房等。有序推动“好房子”建设,实施房屋品质提升工程和物业服务质量提升行动。优化保障性住房供给,加快危旧房改造。继续发挥房地产项目“白名单”制度作用,支持房地产企业合理融资需求。深化住房公积金制度改革。深入推进房地产发展新模式的基础制度和配套政策建设。积极有序化解地方政府债务风险,实施好一揽子化债政策,加快化解隐性债务风险,坚决遏制违规新增隐性债务。优化债务重组和置换办法,多措并举化解地方政府融资平台经营性债务风险,分类有序推动改革转型。健全全口径地方政府债务监测监管体系。积极稳妥化解金融领域风险,充实地方中小金融机构风险处置资源和手段,有序推进高风险机构处置。防范打击非法金融活动。强化资本市场稳定机制建设。

三是提升公共安全保障能力。做好粮油肉蛋奶果蔬等重要民生商品保供稳价工作,完善北方大城市冬春蔬菜储备制度,增强大型农产品批发市场应急保障能力。加强气象、水文、地质灾害、森林草原火灾监测预报预警,推进防洪安全体系和能力现代化,做好高层建筑重大火灾风险隐患排查整治,提高防灾减灾救灾和重大突发公共事件处置保障能力,持续抓好灾后恢复重建。健全巨灾保险保障体系。全面完成安全生产治本攻坚三年行动任务,发展壮大安全应急装备产业,加强应急指挥、食品药品安全等工作。

四是提高国防动员能力和国防建设水平。巩固提高一体化国家战略体系和能力。完善军地资源要素共享机制,推动区域经济发展布局和军事建设布局有机融合。强化重要领域、重点地区关键设施一体化综合防护能力。加快推进国防动员固强补弱和后备力量建设。优化国防科技工业体系和布局,加强国防工业能力建设。健全前沿科技成果“民参军”绿色通道,完善军工管理体制机制。深化人民防空管理体制改革,完善人民防空领域政策法规、标准规范体系。

坚定不移贯彻“一国两制”、“港人治港”、“澳人治澳”、高度自治方针,落实“爱国者治港”、“爱国者治澳”原则,提升港澳依法治理效能,促进港澳经济社会发展。支持港澳更好融入和服务国家发展大局,加强港澳与内地经贸、科技、人文等合作,完善便利港澳居民在内地发展和生活政策措施。发挥港澳背靠祖国、联通世界独特优势和重要作用,巩固提升香港国际金融、航运、贸易中心地位,支持香港建设国际创新科技中心,不断彰显澳门“一中心、一平台、一基地”作用,推动澳门经济适度多元发展。坚持一个中国原则和“九二共识”,坚决打击“台独”分裂势力,反对外部势力干涉,推动两岸关系和平发展、推进祖国统一大业,牢牢把握两岸关系主导权主动权,深化两岸经济、文化等交流合作和融合发展,增进两岸同胞福祉,共同开创民族复兴伟业。

做好2026年经济工作任务繁重、意义重大。我们要更加紧密地团结在以习近平同志为核心的党中央周围,坚持以习近平新时代中国特色社会主义思想为指导,深入贯彻党的二十大和二十届历次全会精神,认真落实四中全会部署,深刻领悟“两个确立”的决定性意义,增强“四个意识”、坚定“四个自信”、做到“两个维护”,坚决贯彻落实党中央和国务院决策部署,自觉接受全国人大监督,认真听取全国人大代表、全国政协委员的意见和建议,深入实施国家发展规划法,编制实施好“十五五”规划《纲要》及专项规划、区域战略实施方案等,充分调动一切积极因素,齐心协力、奋发进取,以钉钉子精神做实做好各项工作,奋力实现全年经济社会发展目标任务,确保“十五五”开好局、起好步,为以中国式现代化全面推进强国建设、民族复兴伟业作出新的更大贡献!

(新华社北京3月14日电)


编辑:曾佳佳

打开APP阅读全文
APP内打开