中国戏曲学院是新中国成立的第一所戏曲学校,是中国戏曲教育的最高学府,被誉为“中国高端戏曲人才培养的摇篮”。中国戏曲学院附属中等戏曲学校(简称“附中”)是中国戏曲学院的重要组成部分,1985年由中华人民共和国文化部批准成立,2000年划归北京市教育委员会管理,现为北京市重点中等职业学校。自建校以来,附中在教学体系建设、师资队伍建设、教育教学成果等方面始终居于同行业前列,培养出众多杰出的戏曲艺术名家,成为全国戏曲院校和院团的重要人才基地。
附中设有戏曲表演、戏曲音乐、音乐表演、绘画、舞台艺术设计与制作5个专业,核心专业戏曲表演(京剧表演)为北京市中等职业学校示范专业,首批全国职业院校民族文化传承与创新示范专业。近年来,在中国戏曲学院党委的坚强领导下,附中核心专业于2024、2025连续两年在北京市职业院校教学质量监测中获得A类等级评价,附中党委带领师生在专业赛事中屡创佳绩,百余人次在“世界职业院校技能大赛”“梨花杯”“小梅花”等国家级重要赛事中斩获奖项和荣誉。组织师生圆满完成新年戏曲晚会、庆祝中华人民共和国成立70周年文艺演出、庆祝中国共产党成立100周年文艺演出、全国政协新年茶话会、“一带一路”国际合作高峰论坛、中非合作论坛峰会、第十五届全国运动会开幕式等重大演出任务,在服务保障国家重大活动中作出贡献。同时,大力推进产教融合与校企合作,先后与10余家院团开展合作,为地方戏曲事业赓续发展提供坚实人才保障。连续两年高质量实施新疆墨玉县组团援疆学校内涵发展项目,为推进文化润疆贡献附中力量。
2020年10月23日,习近平总书记给中国戏曲学院老中青少四代师生回信,充分肯定了学校的办学成果,并对传承发展好戏曲艺术提出殷切期望。“十五五”期间,附中将牢记为党育人、为国育才的初心使命,秉承“德艺双馨、继往开来”的校训,以习近平总书记重要回信精神为根本遵循,坚持立德树人根本任务,深入落实党组织领导的校长负责制,聚焦“五金”建设,深化教学改革,积极推进人工智能赋能戏曲基础教育,全面提升人才培养质量,努力办好人民满意的戏曲基础教育。
一、招生计划
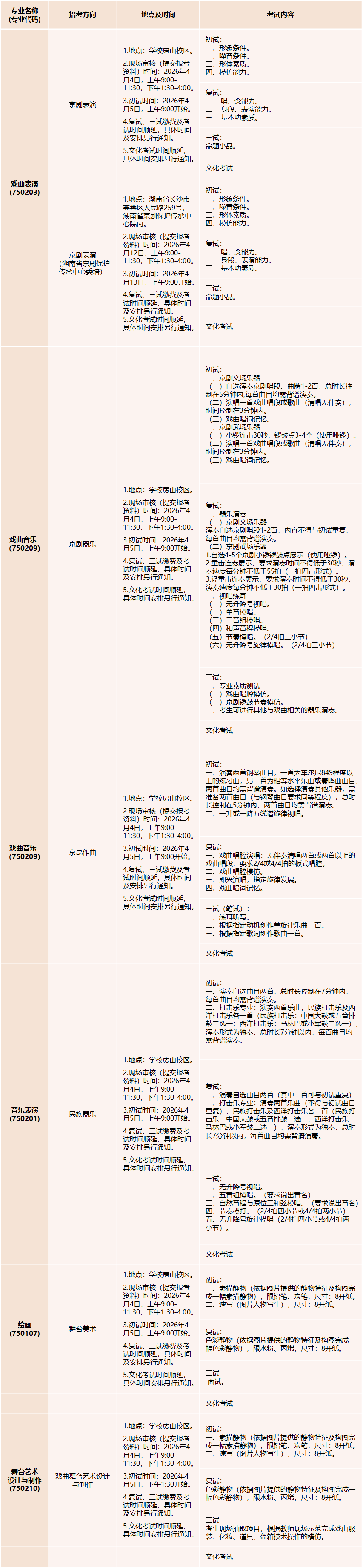
2026年,附中计划招收戏曲表演、戏曲音乐、音乐表演、舞台艺术设计与制作、绘画专业中专生160人,其中,京籍30人,全国130人(与湖南省京剧保护传承中心合作开展订单式培养20人)。具体招生专业及名额分配情况如下:

二、报考条件
(一)拥护中国共产党领导,热爱社会主义。
(二)遵守中华人民共和国宪法和国家法律法规,品行端正,热爱自己所学专业。
(三)身心健康,无任何不适宜从事专业训练和集体生活的疾病与缺陷,具有学习和生活自理能力。
(四)高级中等学校在校生(含休学生)不得报考,如发现违规报考,将取消其考试及录取资格。
(五)各专业具体条件要求:
1.戏曲表演专业
(1)年龄12岁左右,须完成小学义务教育,入学报到时能够提供小学毕业证或生源地考试招生部门、教育行政部门开具的准予毕业证明。
(2)体型比例匀称,腰腿柔韧性、协调性好。
(3)节奏感好,记忆力、模仿力、表现力强。
(4)嗓音洪亮,口齿清晰,音准、乐感好。
2.戏曲音乐专业
(1)年龄12岁左右,须完成小学义务教育,入学报到时能够提供小学毕业证或生源地考试招生部门、教育行政部门开具的准予毕业证明。
(2)音准、节奏感强,具有相应的识谱能力。
(3)反应灵敏,记忆力好,模仿力强。
(4)作曲专业,有一定键盘基础或其他乐器基础者优先。
3.音乐表演专业
(1)年龄12岁左右,须完成小学义务教育,入学报到时能够提供小学毕业证或生源地考试招生部门、教育行政部门开具的准予毕业证明。
(2)音准、节奏感强,具有相应的识谱能力,音乐的记忆、表现能力等基本素质。
(3)具备报考专业所需的良好生理条件(如手型、嘴型等)。
(4)须有一定的专业基础,演奏方法基本正确。
4.绘画专业
(1)年龄在17岁以下(2009年9月1日及以后出生),须完成初中义务教育并参加2026年初中学业水平考试(中考),入学报到时能够提供初中毕业证书及2026年初中学业水平考试(中考)成绩单。
(2)具有较好的绘画基础。
(3)依据绘画专业人才培养对学生视觉能力的要求,不录取存在色盲、色弱和单色识别不全情况的考生。
5.舞台艺术设计与制作专业
(1)年龄在17岁以下(2009年9月1日及以后出生),须完成初中义务教育并参加2026年初中学业水平考试(中考),入学报到时能够提供初中毕业证书及2026年初中学业水平考试(中考)成绩单。
(2)反应灵敏,观察、模仿能力强,具有较好的绘画基础。
三、报考程序
(一)报考流程
1.考生登录报名网址(http://nacta.kaowu.pw/Bm/974235/Login),根据页面提示完成注册、信息填报和初试报名缴费,各专业(方向)初试报名时间为:

(1)初试报名成功以完成缴费为准,逾期未报名者不予补报。缴费后不得修改报考专业,请务必及时打印报名登记表和初试准考证,因未打印造成无法参加考试的,后果自负。因个人原因导致无法参加考试的考生,已支付的报名费不予退还。如需修改报名信息,请在初试报名时间截止前完成并重新打印报名登记表和初试准考证。
(2)考生可兼报两个及以上专业(方向),按照兼报专业(方向)缴纳考试费,打印报名登记表和准考证。
1.初试报名结束后,考生须按规定时间携带本人报考资料到指定地点进行现场审核,未按规定进行现场审核者视为自动放弃考试资格,已支付的报名费不予退还。
2.考生完成现场审核后,按照规定时间持初试准考证参加初试考试。初试考试结束后,考生可在规定时间于学校官网、微信公众号查询初试合格名单(准考证号)。
3.各专业(方向)初试合格的考生方可进入复试、三试及文化考试,复试、三试连续进行。复试、三试的缴费与考试时间及文化考试时间,将根据初试结束时间另行通知,请考生及家长密切关注学校官网、微信公众号及考试现场发布的相关信息。未按规定完成复试、三试缴费或参加考试的,视为自动放弃考试资格,已支付的报名费不予退还。
(二)考生提交资料
1.参加招生考试的考生须在现场审核时提交以下资料,所有证明资料须一次性交齐,资料提交不全者,不予确认。因提供资料不符合要求者,无法参加考试,已支付的报名费不予退还。
(1)报名成功后打印对应专业(方向)的报名登记表一份。
(2)考生本人当前所在学校证明原件一份(请下载附件1,内容不得更改),使用A4规格纸张,并加盖所在学校公章。
(3)考生有效身份证的正反面复印件(正反两面须复印在A4纸的同一面上)一份。
(4)户口本复印件一份:提供户口本首页(有公安局和派出所公章)和考生本人页,须将两页复印在同一面A4纸上,如信息有变更,须将变更页同时复印。复印件上注明考生身高、血型。
(5)本人近期正面一寸免冠白底彩色证件照三张(背面注明姓名)。
2.注意事项
(1)有兼报专业(方向)的考生除报名登记表按照所报专业提交外,其他资料提供一份即可,在现场审核时告知现场老师兼报专业和准考证号。
(2)请按顺序准备好上述资料,提前在学校证明原件、身份证复印件、户口本复印件的右上角注明报考专业、准考证号,不接受其他支撑资料。
四、考试缴费标准
(按国家批复标准收取)
初试费100元,复试费80元,三试费80元。
五、现场审核及考试安排

备注:
1.考生严禁携带各种通讯工具(如手机、耳机、智能手表、智能手环、智能眼镜等)和拍照设备、录音录像设备进入考场,全程禁止考生录音录像。
2.报考戏曲表演专业的考生须穿着练功服、练功鞋参加考试,不得化妆及佩戴头饰。伴奏音乐及播放设备、道具等需自备。
3.报考戏曲音乐专业的考生须自备考试乐器(钢琴除外),作曲方向的考生参加三试时需携带签字笔、铅笔、橡皮、尺子。
4.报考音乐表演专业的考生须自备考试乐器(钢琴除外)。
5.报考绘画专业、舞台艺术设计与制作专业的考生须自备铅笔、画板、画架、水粉笔、水桶、调色盒等绘画所需用具。画板上不得粘贴各种图案,不得书写有关文字。
6.文化考试须自备黑色字迹的签字笔(钢笔)、2B铅笔、无封套橡皮、尺子等规定的考试用品,其他任何物品未经允许不得带入考场。
六、文化考试内容

七、体检
(一)非委培专业(方向)
所有考试结束后考生需到学校指定体检中心参加统一体检,具体时间及安排将于复试、三试当天通知。报考绘画、舞台艺术设计与制作专业的京籍考生可以提供“北京市2026年高级中等学校招生体格检查表”原件。
(二)委培专业(方向)
湖南省京剧保护传承中心委培专业(方向)的体检时间及安排另行通知。
八、录取
(一)考生须达到各专业方向文化成绩合格线后(具体划线由学校招生工作领导小组根据当年成绩情况确定),按照所报考专业的考试权重成绩,由高到低依次排序,择优录取。
(二)专业考试成绩权重:

(一)学校招生工作领导小组审议通过录取名单。拟录取考生的录取审批登记表(领取及寄回安排另行通知)须经其所在学校及其户籍所在地上级教育主管部门审批盖章,方可正式录取。
(二)在招生考试及入学报到过程中如发现有相关证明材料不全、弄虚作假及舞弊行为者,一律取消录取资格。
(三)新生入学后统一办理北京市集体户口迁转手续,如逾期未上交报到、迁转户口等相关材料,按规定不再办理。
(四)学校根据专业、生源、考试情况等,具有对本年度招生计划、考试时间、考试方式、考试内容及相关考试事项调整的权利。
在国家要求调整办学地点时,学校具有保留、变换办学地点的权利。
九、注意事项
(一)考生进行网上报名前,请务必仔细阅读《中国戏曲学院附属中等戏曲学校2026年招生简章》、网上报名流程及注意事项等相关内容,按照报名需要填写考生信息,发生误填、错填、漏填报考信息或填报信息不全、填报虚假信息等情况而导致不能参加考试、影响录取的,由考生本人承担后果。
(二)考生需持与报考专业(方向)相符的纸质准考证参加现场考试,未持有者严禁进入考场。
十、相关规定及说明
(一)各种考试证明资料须真实有效,不得遗失、涂改、转让、伪造,如发现有作弊、舞弊行为者,取消其考试及录取资格。
(二)考生可于规定时间在学校官网、微信公众号查询考试通过名单(准考证号)。学校在招生录取工作结束后,将统一寄发录取通知书。被录取者,以收到录取通知书为准;未被录取者,不再另行通知,报考材料不予退还。
(三)新生入学后的各种待遇,按北京市教育委员会有关规定办理。毕业成绩合格的学生,学校颁发国家认可的北京市中等职业(专业)学校毕业证。
十一、学校相关信息及其他事项
(一)名称:中国戏曲学院附属中等戏曲学校。
(二)地址:北京市房山区窦店镇白草洼村66号(陶然亭校区翻建期间的办学地址)。
(三)学校官网:https://fz.nacta.edu.cn/
(四)微信公众号:中国戏曲学院附属中等戏曲学校。
(五)学校招生咨询电话(工作日9:00-11:30、13:30-16:00)。
1.招生政策、报考条件、报考程序等咨询:010-63554262(招生办公室)。
2.考试内容咨询:
(1)戏曲表演专业:010-63554261。
(2)戏曲音乐专业、音乐表演专业:010-63554276。
(3)绘画专业、舞台艺术设计与制作专业:010-63554263。
(六)湖南省京剧保护传承中心咨询电话:13707490630(工作日9:00-11:30、13:30-16:00)。
(七)报名系统操作咨询(报名期间9:00-12:00、13:30-16:30)。
1.电话:13522614616。
2.微信:点击报名网址页面下端“考生请点此通过微信进行人工咨询并接收通知”,添加“羊驼考务客服”微信进行咨询。
招生监督电话:010-83533876。
中国戏曲学院附属中等戏曲学校招生办公室
附件

识别二维码查看详情
一起学习
党史上的今天
1988年3月14日 人民解放军海军进行南沙群岛自卫还击作战。
责编丨早言 拾月
编审丨犹然
主编丨党委宣传部

期待你的分享、在看和点赞
