“刘文祥”道歉
长安街知事微信公众号 | 实习记者 道吉

2026-03-17 07:31 语音播报

时事
进入
长安街知事
看更多
+ 订阅

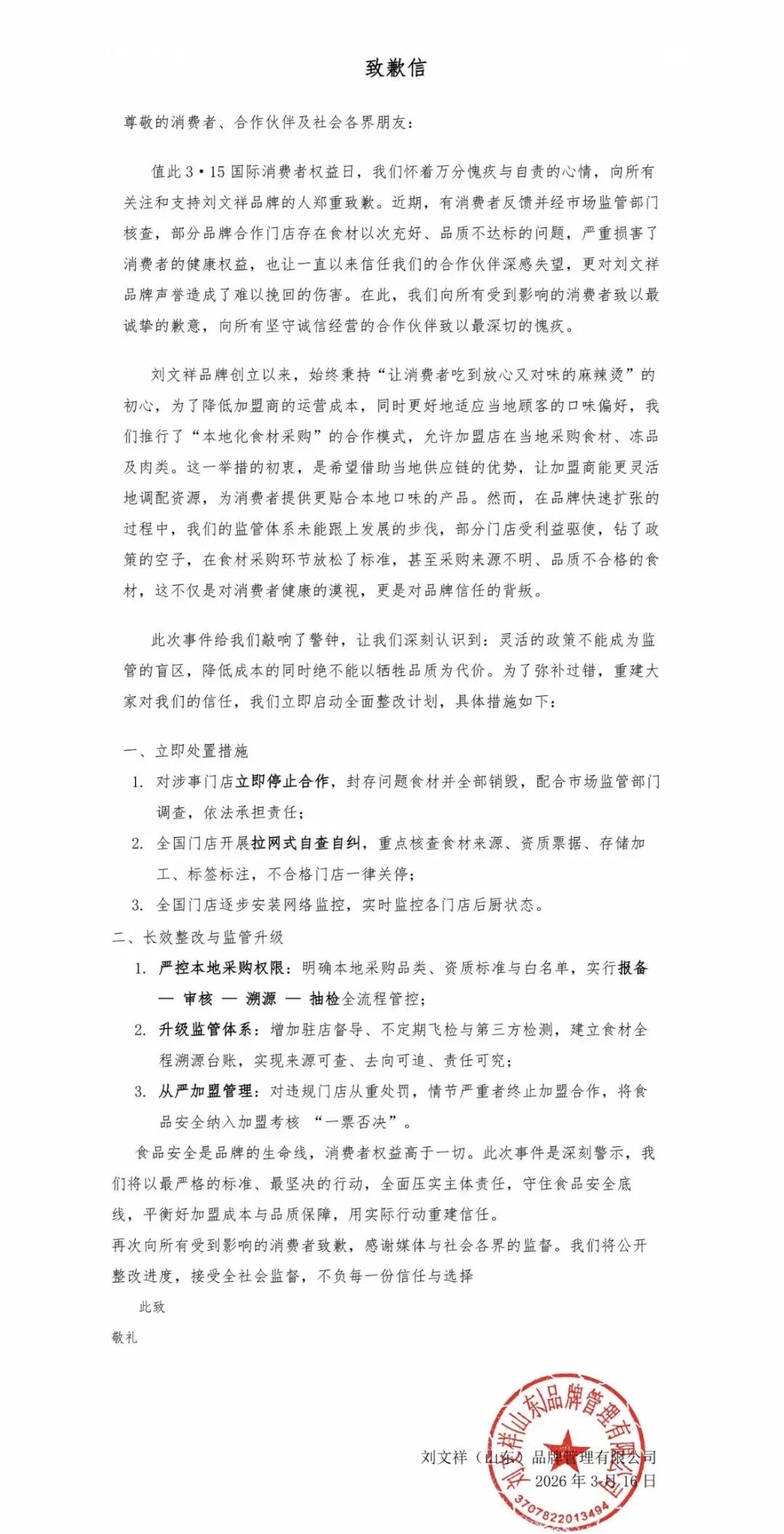
3月16日,针对多地“刘文祥麻辣烫”门店存在食材以次充好、品质不达标问题,刘文祥(山东)品牌管理有限公司发布致歉信。

该公司表示,立即启动全面整改计划,对涉事门店立即停止合作,封存问题食材并全部销毁,配合市场监管部门调查,依法承担责任;全国门店开展拉网式自查自纠,重点核查食材来源、资质票据、存储加工、标签标注,不合格门店一律关停;全国门店逐步安装网络监控,实时监控各门店后厨状态。

图片

因短视频助推走红网络的麻辣烫品牌“刘文祥”,近日被曝光多家门店用鸭肉冒充牛肉、猪肉销售,全国多地的市场监管部门突击检查了其门店。

3月14日,福建综合频道《第一帮帮团》栏目报道,厦门一家刘文祥门店的肥牛卷,在外卖平台标注为肥牛/牛肉,店员也宣称是牛肉,实则产品包装袋显示为鸭肉。

图片
图片

漳州一家门店同样存在违规情况。店员向顾客介绍黑椒肉柳、闽南肉羹、蚝油肉片为猪肉,肥牛卷为牛肉,但记者核对后厨配料表后发现,这些食材的主要原料均为鸭肉。

部分门店被记者指出问题后,店员口头答应会如实告知消费者,转头却继续误导新到店的顾客,整改仅停留在表面。面对质疑,有店员竟辩解称:“牛肉都三四十一斤,我们才卖二十一斤,你觉得有可能是纯的牛肉吗?”

此外,喷火牛扒、麻辣肉片等食材,在线上平台标注为牛肉、猪肉,可线下门店店员却坦言,其实都是鸭肉。该门店外卖月销均达数千单。

图片

同一款蚝油肉片,在不同外卖平台被分别标注为鸡肉和鸭肉,品类含糊不清。

图片

面对食材标注错误,门店以各类借口推脱、回避自身问题:“没时间改”“平台运营搞错”“总部统一用图失误”。

3月14日晚,福建多地市场监管部门展开行动,突击检查刘文祥门店。目前,部分涉事门店已被要求立即进行整改。市场监管部门表示,将对以假冒真、虚假宣传的行为依法从严查处,并对辖区内所有连锁门店进行拉网式排查。

同样在14日,乌鲁木齐市高新区市场监管局也发布了“突击检查刘文祥”的视频。从现场画面看,刘文祥门店后厨的环境堪忧。原料、碗碟直接堆放在地上,后厨还有纸盒、鞋子等杂物。

而售卖的“真牛肉培根片”,则是主要成分为鸭肉的“牛肉风味烟肉片”。

图片

天眼查工商信息显示,刘文祥麻辣烫关联公司刘文祥(山东)品牌管理有限公司成立于2019年11月,法定代表人为刘文祥,注册资本10万人民币,经营范围为品牌管理、餐饮管理、市场营销策划、餐饮服务。股东信息显示,该公司由刘文祥全资持股。


编辑:高楼

打开APP阅读全文
APP内打开