胰腺有问题,报告单上怎么写?——三个真实案例,带你读懂CT/MRI里的“危险信号”
2026-03-18 17:06 来源:  北京号
关注

拿到影像报告单的时候,你是不是最想问一句话:“医生,我这到底严不严重?”

“长T1长T2信号”“边界光整”“胰管扩张”……这些专业术语看得人直发懵,今天我们就用三个胰腺影像报告真实案例,帮你看懂报告单。

一、拿到报告,先看结论

影像报告通常分两部分:前半部分是“所见”(医生看到了什么),后半部分是“诊断意见”(医生判断是什么)。

对于非专业人士,可以先看最后的“诊断意见”——这里是影像科医生用最精炼的语言告诉你:考虑什么病、严不严重、建议怎么办。

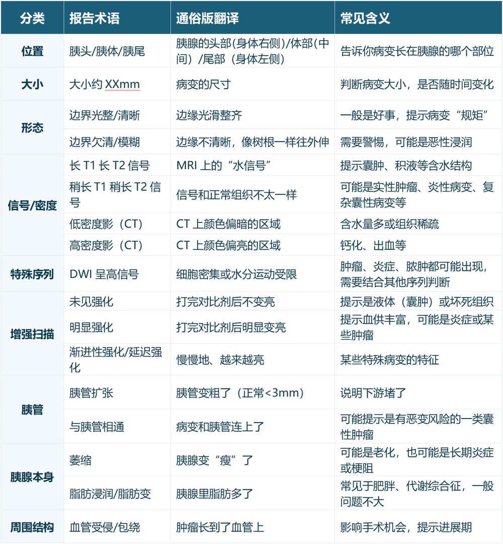
二、想进一步看懂报告单,咱们来认识几个“高频词”

胰腺位置
胰管;左:正常胰管(<3mm);右:扩张胰管(>5mm),提示下游梗阻
囊肿;左:不与胰管相通;右:与胰管相通

三、案例分析

我们来看三个真实的案例,都是胰腺上发现了问题,但“严重程度”完全不同。

【案例一】32岁女性,体检发现胰腺上有个“水泡”

报告原文(MRCP):胰腺体部见囊状长T1长T2信号,DWI呈高信号,边界光整,大小为19.8mm×24.1mm,未与胰管相通。余胰腺走行形态未见明显异常,未见明确异常信号。

诊断意见:胰腺体部囊性病变,考虑囊性良性病变(囊腺瘤?囊肿?),建议随访。

一步步教你看懂

1.“囊状长T1长T2信号”=胰腺上长了个水泡;

2.“边界光整”=好事,水泡长得规矩,没有往外浸润的迹象;

3.“DWI呈高信号”=肿瘤、炎症都可能出现,需结合其他信息判断;

4.“未与胰管相通”=初步排除了胰腺导管内乳头状黏液性肿瘤(IPMN)(有恶变风险的囊性肿瘤),是单纯囊肿/良性囊腺瘤的重要线索。

结论

不严重,2cm左右的囊性病变,影像特征偏向良性。

医生的建议:少数低度恶性囊性肿瘤早期和良性囊肿难区分,需定期复查看是否长大,一般6-12个月复查一次即可。患者不用紧张,按医嘱定期复查;如果两次复查都没变化,还能延长复查间隔。

【案例二】32岁女性,同一患者,一年后复查

报告原文(MRCP,对比1年前老片):胰腺体部见囊状长T1长T2信号,DWI呈稍高信号,边界光整,大小为32.2mm×24.4mm,似与胰尾部胰管相通。余胰腺走行形态未见明显异常。

诊断意见:胰腺体部囊性病变,较前增大,无法准确鉴别IPMN(分支型)还是囊腺瘤,建议密切随诊。

一步步教你看懂

1.大小从2cm长到3.2cm=第一个警惕信号,囊性病变增大需要重视;

2.“似与胰管相通”=核心新变化,一年前明确“未相通”,现在提示可能与胰管连接,是指向IPMN的重要线索;但不能完全除外囊腺瘤等良性的病变。

结论:严不严重?

需要重视,风险比一年前增高了,但暂未达到手术标准。因此建议患者不用急着手术,但要认真对待,需缩短复查间隔(3-6个月);若病变变化及时就诊评估。

【案例三】68岁男性,因体重下降、腰背疼痛做检查

报告原文(胰腺CT薄扫+三维重建):胰体部可见椭圆形稍低密度影,边界欠清,较大截面约4.0×1.9cm,CT值约为30.8HU,增强后呈低强化。远端体尾部增粗,胰腺实质萎缩,胰管扩张,较宽处约7mm;胰头、颈部实质萎缩。主副胰管似融合异常,腹侧胰管未与胆总管汇合,开口于十二指肠降段小乳头。病变与脾动静脉关系密切,脾动脉中段管腔不规则轻度狭窄,脾静脉近中段管腔重度狭窄、次全闭塞可能,胃底多发迂曲血管影。

诊断意见:局部进展期胰腺癌,建议多学科会诊。

一步步教你看懂

1.“边界欠清”+“增强后呈低强化”=胰腺癌的危险信号:恶性肿瘤的典型浸润性生长特征,边缘像树根一样往周围组织钻;又因为胰腺癌的血供比正常的胰腺组织少,打对比剂就会显示出强化程度远低于正常组织;

2.胰管扩张7mm+胰腺萎缩+远端增粗=典型的“梗阻表现”:胰体部肿块堵死胰管,胰液无法排出,导致上游胰管憋粗、胰腺组织长期梗阻萎缩,正常胰管直径<3mm,7mm属于明显扩张;

3.“病变与脾动静脉关系密切,血管狭窄/闭塞”=最高危信号:肿瘤累及周围血管,直接影响手术机会。

结论:严不严重?

非常严重。这是一个局部进展期胰腺癌。因暂未发现远处的转移,并非最晚的期像;但因为血管受侵导致手术难度极大,通常无法直接手术,需先做3-6个月新辅助化疗,待肿瘤缩小、血管条件改善后,再评估是否能手术。

建议患者立即就医,做多学科会诊(MDT):影像科、肿瘤内科、胰腺外科医生共同评估,制定个性化方案(先化疗还是尝试手术、具体治疗方案等)。

四、看懂报告,但别自己“断案”

说了这么多,想提醒你重要的一点:影像报告单是医生诊断的重要工具,但它只是一张“地图”,绝不是最终的“判决书”。

同一种描述,在不同人身上意义不同。同样是“胰管扩张”,年轻人可能是结石堵了,老年人要警惕肿瘤。

更重要的是影像需要和临床结合。如案例三的表现,结合体重下降、腰背疼痛的症状,在诊断上会更有提示意义。

所以,更准确的答案来自你的主治医生——他会结合你的症状、体征、化验结果,并考虑多学科合作,最终给出最适合你的判断和治疗方案。

五、【特别提醒】关于AI读报告

把报告单发给AI解读图省事可以理解,但针对胰腺报告,AI解读风险极高,切勿轻信:

1.AI仅能机械翻译术语,难以像医生一样结合多个指标做组合判断,易得出片面结论;

2.AI会把报告中“似相通”“关系密切”等模糊表述,做非黑即白解读,要么过度恐慌,要么忽视风险。

正确用法:用AI快速搞懂陌生术语即可,后续的随访、检查、治疗建议,务必交给专业医生。

最后想说:胰腺影像检查是发现问题的“火眼金睛”,看懂报告能帮你了解自身情况,但这份解读只是“翻译器”,最终的诊断和治疗,一定要交给专业的医生团队。

本文作者:何成青

审核专家:薛华丹


作者:

薛华丹团队

打开APP阅读全文
特别声明:本文为北京日报新媒体平台“北京号”作者上传并发布,仅代表作者观点,北京日报仅提供信息发布平台。未经许可,不得转载。
APP内打开